儿科主治医师

考试动态
复习指导
互动交流

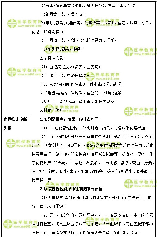
血尿特点?

血尿特点是什么?为了帮助大家了解,医学教育网为大家搜集整理如下:

儿科主治医师考试:《答疑周刊》2018年第08期

儿科主治医师考试:《答疑周刊》2018年第08期

儿科主治医师考试:《答疑周刊》2018年第08期

儿科主治医师考试:《答疑周刊》2018年第08期

编辑推荐:

儿科考点:苯丙酮尿症考点考情及练习题汇总

儿科考点:21-三体综合征考点考情及练习题汇总

2020年儿科主治考试考什么内容?怎么考?

儿科主治医师考情分析&备考计划 快来get!

以上“血尿特点?”由医学教育网为大家整理,希望对大家有所帮助,更多考试知识请关注医学教育网!

正保医学教育网
上医学教育网 做成功医学人
打开APP
全部评论(0打开APP查看全部 >
精品课程

儿科主治无忧实验班

报名/考试不过 按协议重学

1780

了解详情
热点推荐:
0
0
0
评论
取消
复制链接,粘贴给您的好友

复制链接,在微信、QQ等聊天窗口即可将此信息分享给朋友
前往医学教育网APP查看,体验更佳!
取消 前往
您有一次专属抽奖机会
可优惠~
领取
优惠
注:具体优惠金额根据商品价格进行计算
恭喜您获得张优惠券!
去选课
已存入账户 可在【我的优惠券】中查看