距离2021儿科主治医师考试仅剩下不到一个月时间,各位考生现在是十分紧张,一些考生好奇2021年考试难不难?医学教育网小编来告诉你!
2021儿科主治医师考试是晋职称考试,还是有一定难度的,各位儿科主治考生不要懈怠,好好努力复习!俗话说“难者不会,会者不难”,因此各位考生一定要鼓足了劲头复习。
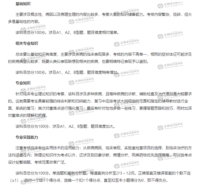
医学教育网小编带各位考生分析下儿科主治4个科目的特点:

冲刺复习还是有问题,如何克服儿科主治复习困难?可以看看下面几点建议:
1、积极的心理暗示
医学教育网的小编给出的建议是可以加快复习脚步,但是一定不要产生畏惧心理,否则容易不战而败。一定要给自己打气,努力努力在努力,自己一定可以的!
2、注重量的积累
少量多次,在保证质量的前提下,注重复习知识的积累,一点一点,形成自己牢固的记忆大山,最后达到质变。
3、一定要做题!
复习困难好多都是因为记不住,如果强行硬背,记忆会很差,不如就去做题!大量的做题!以题带点,记忆知识。医学教育网推出2021年儿科主治考试冲刺刷题班辅导课程,专业师资亲授、化繁为简,以题带点,归纳考试重点、难点,狠抓高频考点,直击考试核心。立即了解>>
推荐阅读:
备考2021儿科主治医师有什么简化复习方法吗?
备考2021年儿科主治医师考试要做到这三“粗”三“细”!
免费福利!2021儿科主治医师刷题神器“医考爱打卡”上线啦!