高级职称考试

考试动态
复习指导
首页 > 高级职称考试 > 政策通知 > 正文

陕西省2021年度卫生系列高级职称评审工作的通知

陕西省卫生健康委员会发布关于开展 2021 年度全省卫生系列高级职称评审工作的通知,医学教育网整理具体内容如下:

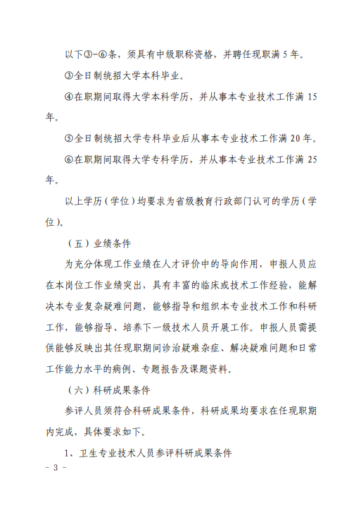
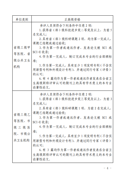
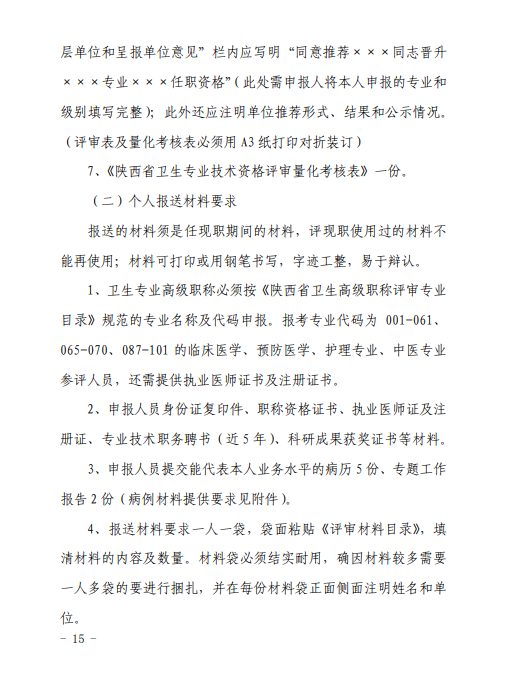
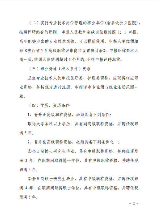
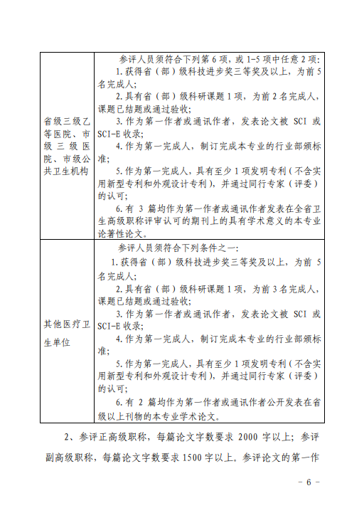
1

2

3

4

5

6

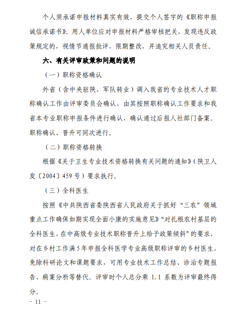
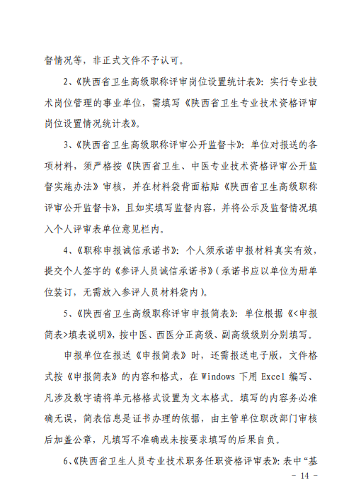
7

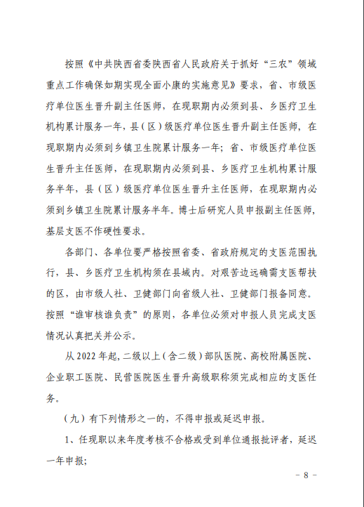
8

9

10

11

12

13

14

15

16

17


关于开展 2021 年度全省卫生系列高级职称评审工作的通知.pdf

2021年度职称申报附件.rar

以上“陕西省2021年度卫生系列高级职称评审工作的通知”的内容由医学教育网为大家整理,希望对大家有所帮助,更多考试动态及政策通知请关注医学教育网卫生高级职称栏目!

推荐题库:

卫生正高职称模拟试题库,随学随练,好帮手!

卫生副高职称模拟试题库,内容丰富,免费试用!

正保医学教育网
上医学教育网 做成功医学人
打开APP
精品课程

内容丰富 题量给力

可免费试用

198起

立即购买
热点推荐:
取消
复制链接,粘贴给您的好友

复制链接,在微信、QQ等聊天窗口即可将此信息分享给朋友
前往医学教育网APP查看,体验更佳!
取消 前往
您有一次专属抽奖机会
可优惠~
领取
优惠
注:具体优惠金额根据商品价格进行计算
恭喜您获得张优惠券!
去选课
已存入账户 可在【我的优惠券】中查看