高级职称考试

考试动态
复习指导
首页 > 高级职称考试 > 政策通知 > 正文

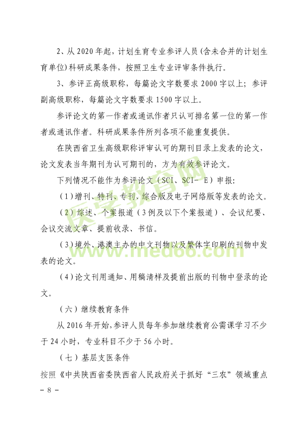
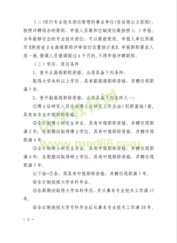
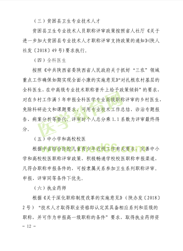
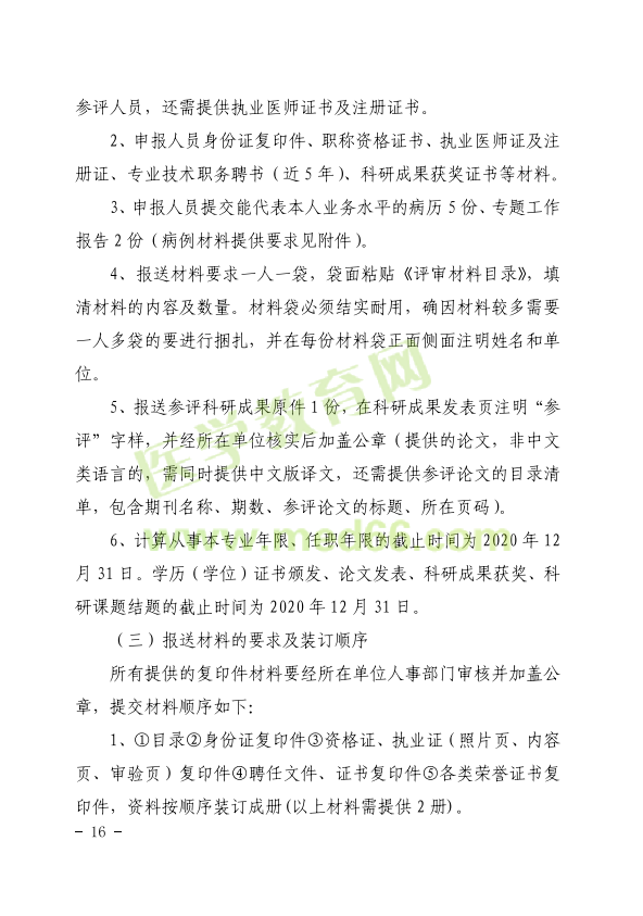
陕西开展2020年度全省卫生系列高级职称评审工作的通知

陕西开展2020年度全省卫生系列高级职称评审工作的通知正式发布!医学教育网小编搜集官方通知内容,分享如下:

202101140904012528_show

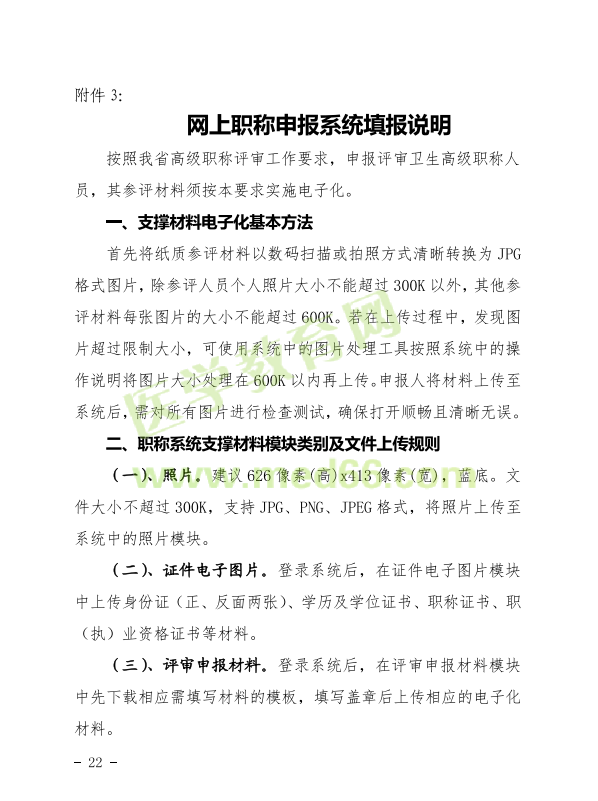
202101140904143923_show

202101140904142760_show

202101140904327598_show

202101140904424682_show

202101140904523564_show

202101140904595177_show

202101140905067907_show

202101140905135923_show

202101140905216802_show

202101140905416082_show

202101140905526322_show

202101140906026949_show

202101140906110086_show

202101140906212251_show

202101140906303257_show

202101140906401422_show

202101140906503371_show

202101140906583069_show

202101140907076723_show

202101140907153833_show

202101140907244568_show

202101140907335881_show

附件:2020年度职称申报附件17个.rar

以上就是“陕西开展2020年度全省卫生系列高级职称评审工作的通知”的全部内容,由医学教育网搜集提供。更多考试动态、考试辅导内容请继续关注此栏目。

推荐:

卫生正高职称模拟试题库,随学随练,好帮手!

卫生副高职称模拟试题库,内容丰富,免费试用!

正保医学教育网
上医学教育网 做成功医学人
打开APP
精品课程

内容丰富 题量给力

可免费试用

198起

立即购买
热点推荐:
取消
复制链接,粘贴给您的好友

复制链接,在微信、QQ等聊天窗口即可将此信息分享给朋友
前往医学教育网APP查看,体验更佳!
取消 前往
您有一次专属抽奖机会
可优惠~
领取
优惠
注:具体优惠金额根据商品价格进行计算
恭喜您获得张优惠券!
去选课
已存入账户 可在【我的优惠券】中查看