口腔助理医师

考试动态
复习指导

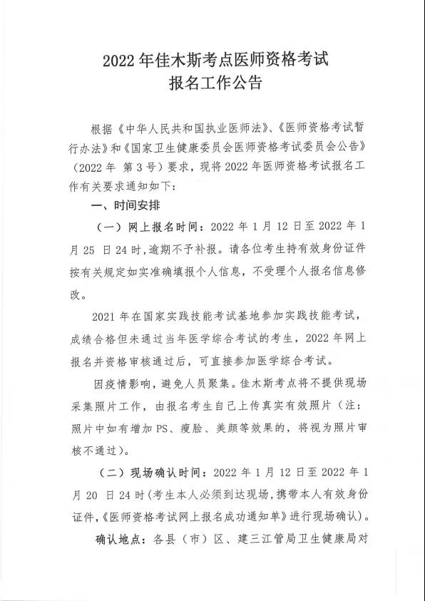
2022年黑龙江佳木斯国家医师资格考试报名审核工作的通知

近期各地区都在发布2022年医师资格考试报名审核通知,医学教育网小编搜集整理“2022年黑龙江佳木斯国家医师资格考试报名审核工作的通知”,现场确认时间2022年1月12日至2022年1月20日24时,考生本人必须到达现场,携带本人有效身份证件,《医师资格考试网上报名成功通知单》进行现场确认。初审时间、地点及联系电话等具体内容如下:

佳木斯1

佳木斯2

佳木斯3

佳木斯4

佳木斯5

佳木斯6

附件:

1.2022年国家医师资格考试黑龙江考区报名审核提交材料及排列顺序

2.黑龙江考区2022年医师资格考试报名资格审核材料袋目录

3.黑龙江医师资格考试试用期考核证明

4.黑龙江执业助理医师报考执业医师执业期考核证明

5.黑龙江医师资格考试报考承诺书

伊春7

伊春8

伊春9

伊春10

伊春11

伊春12

伊春13

伊春14

伊春15

伊春16

伊春17

推荐阅读:

【国家医学考试中心】2022年医师资格考试网上报名和资格审核提醒

划重点!2022年医师资格考试报名常见22个问题解答

2022年医师报名及现场审核各考点报名咨询电话汇总

国家医学考试网2022年口腔助理医师考试网上报名及现场审核汇总

正保医学教育网
上医学教育网 做成功医学人
打开APP
全部评论(0打开APP查看全部 >
精品课程

高效定制班

直播+录播 含班级服务

4180

查看详情
热点推荐:
0
0
0
评论
取消
复制链接,粘贴给您的好友

复制链接,在微信、QQ等聊天窗口即可将此信息分享给朋友
前往医学教育网APP查看,体验更佳!
取消 前往
您有一次专属抽奖机会
可优惠~
领取
优惠
注:具体优惠金额根据商品价格进行计算
恭喜您获得张优惠券!
去选课
已存入账户 可在【我的优惠券】中查看