口腔助理医师

考试动态
复习指导

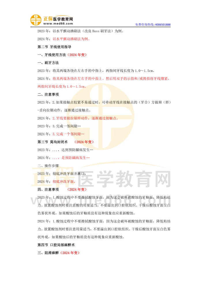
【详细版】2024口腔执业助理医师《实践技能》教材对比变动汇总

实践技能教材变动

考试大纲免费下载

2024年口腔助理医师实践技能新教材下发啦!新的技能教材都有哪些变动呢?经过医学教育网专业老师核对,教材内容知识点内容有部分变动。医学教育网小编专门整理了2024年口腔助理医师《实践技能》教材变动汇总(详细版)如下,各位考生赶快收藏起来!

点击下载:2024年口腔助理医师《实践技能》教材变动汇总(详细版)

2024年口腔助理医师《实践技能》教材变动汇总(详细版)↓↓↓

2024年口腔助理医师《实践技能》教材变动汇总(详细版)

2024口腔助理医师《实践技能》教材对比变动汇总(详细版)在线预览

2024口腔助理医师实践技能教材变动对比汇总

2024口腔助理医师实践技能教材变动对比汇总2

2024口腔助理医师实践技能教材变动对比汇总3

2024口腔助理医师实践技能教材变动对比汇总4

2024口腔助理医师实践技能教材变动对比汇总5

声明:本文为正保医学教育网原创整理,转载请注明来源正保医学教育网

获取完整版考试大纲+教材变动

扫码添加专属微信老师,速领2024年口腔助理医师资格考试大纲变动完整版pdf。后续群内还会同步官方指导教材变动。快快添加专属老师咨询吧!

官网信息页

2024年口腔助理医师考试报名已开始!赶快开始备考复习!2024口腔助理医师考试新考季全新升级,新增“智能督学”服务,想要偷懒?不可能!报了我们的课,必须督促学习!同时新增《学霸计划》配套资料。备考无从下手?不可能!专业考情分析、复习顺序及学习建议全部奉上,备考不走弯路!点击了解>>

高效定制班

2024年医师备考正当时!让我们从此“课”开始,不要把遗憾留给2024年,快来学习口腔助理医师考点吧!要把医考路上光辉历程雕刻在心中!

热门推荐:

【免费领取】2024年口腔助理医师考试预习期学习计划表新鲜出炉!

【专业分析】2024年口腔助理医师考试新大纲变动大?

【完整版】2024年新版口腔助理医师考试大纲免费下载

2024年口腔助理医师“必考考点+复习技巧”备考资料每周一读

正保医学教育网
上医学教育网 做成功医学人
打开APP
全部评论(0打开APP查看全部 >
精品课程

高效定制班

直播+录播 含班级服务

4180

查看详情
热点推荐:
0
0
0
评论
取消
复制链接,粘贴给您的好友

复制链接,在微信、QQ等聊天窗口即可将此信息分享给朋友
前往医学教育网APP查看,体验更佳!
取消 前往
您有一次专属抽奖机会
可优惠~
领取
优惠
注:具体优惠金额根据商品价格进行计算
恭喜您获得张优惠券!
去选课
已存入账户 可在【我的优惠券】中查看