口腔助理医师

考试动态
复习指导

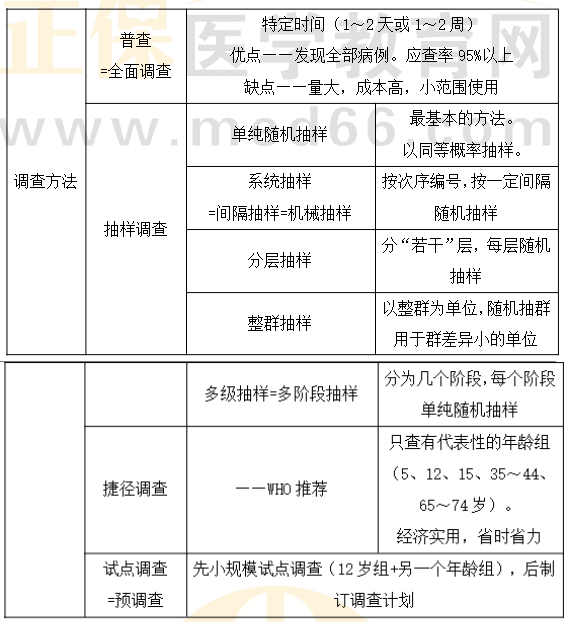
口腔流行病学调查方法

为帮助参加2023年口腔助理医师考试的考生更好的掌握知识点,医学教育网小编整理了“口腔流行病学调查方法”,内容如下:

口腔流行病学调查方法

调查

【医学教育网原创所有,严禁转载】

购买2023年口腔助理医师高效定制班,可以享受5套模拟试卷,赠送技能特色班,一款课程技能+笔试都搞定了,高效定制班是目前广受考生青睐的班次之一,建议大家点击下方图片了解课程。

口腔助理医师-高效定制班 无优惠

【2023备考专区】

小步快跑,每天进步不止一点!2023口腔助理医师专题打卡活动第2期来了!

2023年口腔助理医师综合考试整体考情分析(图文详解)

【经典例题】2023年口腔助理医师考试《口腔颌面外科学(含影像)》经典50题集锦

2023年口腔助理医师《口腔颌面外科学》20个高频考点(含经典习题)

2023年口腔助理医师考试《口腔内科学》20个精选考点+经典习题汇总

2023年口腔助理医师实践技能【各项操作】考试内容及易错点

以上为“口腔流行病学调查方法”全部内容,由医学教育网小编整理,更多信息请随时关注医学教育网。

正保医学教育网
上医学教育网 做成功医学人
打开APP
全部评论(0打开APP查看全部 >
精品课程

高效定制班

直播+录播 含班级服务

4180

查看详情
热点推荐:
0
0
0
评论
取消
复制链接,粘贴给您的好友

复制链接,在微信、QQ等聊天窗口即可将此信息分享给朋友
前往医学教育网APP查看,体验更佳!
取消 前往
您有一次专属抽奖机会
可优惠~
领取
优惠
注:具体优惠金额根据商品价格进行计算
恭喜您获得张优惠券!
去选课
已存入账户 可在【我的优惠券】中查看