口腔助理医师

考试动态
复习指导

2021口腔助理医师笔试科目《口腔修复学》考试教材(18个变动要点)

关于“2021口腔助理医师笔试科目《口腔修复学》考试教材(18个变动要点)”,相信很多考生十分关注,医学教育网编辑分享具体变动内容如下:

【推荐】

2021年口腔助理医师笔试官方指导用书核心变动内容汇总

重磅!2021口腔执业助理《实践技能》考试指导用书变动说明出炉!

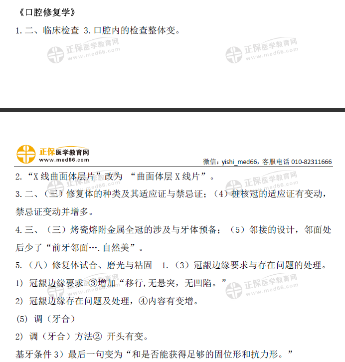
口腔修复学-口腔助理教材变动2021

口腔修复学-口腔助理教材变动2021(1)

口腔修复学-口腔助理教材变动2021(2)

〖医学教育网版权所有,转载必究〗

【推荐】

2021年口腔执业助理医师考试大纲完整版下载

重磅!2021口腔执业助理《实践技能》考试指导用书变动说明出炉!

2021年口腔助理医师综合笔试模考测试120题(附解析)

【模模拟试题】2021口腔执业助理医师模试题及解析汇总

“2021口腔助理医师笔试科目《口腔修复学》考试教材(18个变动要点)”的内容,由医学教育网编辑整理,更多口腔助理医师考试复习资料、考试动态、学习经验技巧,敬请关注医学教育网口腔助理医师栏目。

正保医学教育网
上医学教育网 做成功医学人
打开APP
全部评论(0打开APP查看全部 >
精品课程

高效定制班

直播+录播 含班级服务

4180

查看详情
热点推荐:
0
0
0
评论
取消
复制链接,粘贴给您的好友

复制链接,在微信、QQ等聊天窗口即可将此信息分享给朋友
前往医学教育网APP查看,体验更佳!
取消 前往
您有一次专属抽奖机会
可优惠~
领取
优惠
注:具体优惠金额根据商品价格进行计算
恭喜您获得张优惠券!
去选课
已存入账户 可在【我的优惠券】中查看