口腔助理医师

考试动态
复习指导

6张大表助你拿下修复后疼痛的病史采集!

医学教育网编辑整理分享“6张大表助你拿下修复后疼痛的病史采集!”具体内容如下,希望对大家复习2021年口腔执业医师技能考试大纲考点内容有所帮助!

修复后疼痛-病史采集要点

1.时间 疼痛出现的时间。

2.部位 咬合痛出现的牙位或位置。

3.程度 剧烈疼痛、敏感。

4.性质 刺激痛、自发痛。

5.诱因 自发性、冷热刺激、咬合。

6.伴发症状 牙松动、黏膜红肿溃疡、义齿不稳定。

7.病史

修复后疼痛可能的原因、检查和处理

一、牙体缺损修复后疼痛或固定义齿基牙疼

「过敏性疼痛」

过敏性疼痛

「自发性疼痛」

自发性疼痛

自发性疼痛1

「咬合痛」

咬合痛

咬合痛1

食物嵌塞性疼痛

食物嵌塞型痛

二、可摘义齿戴入后疼痛

牙疼

基牙疼痛

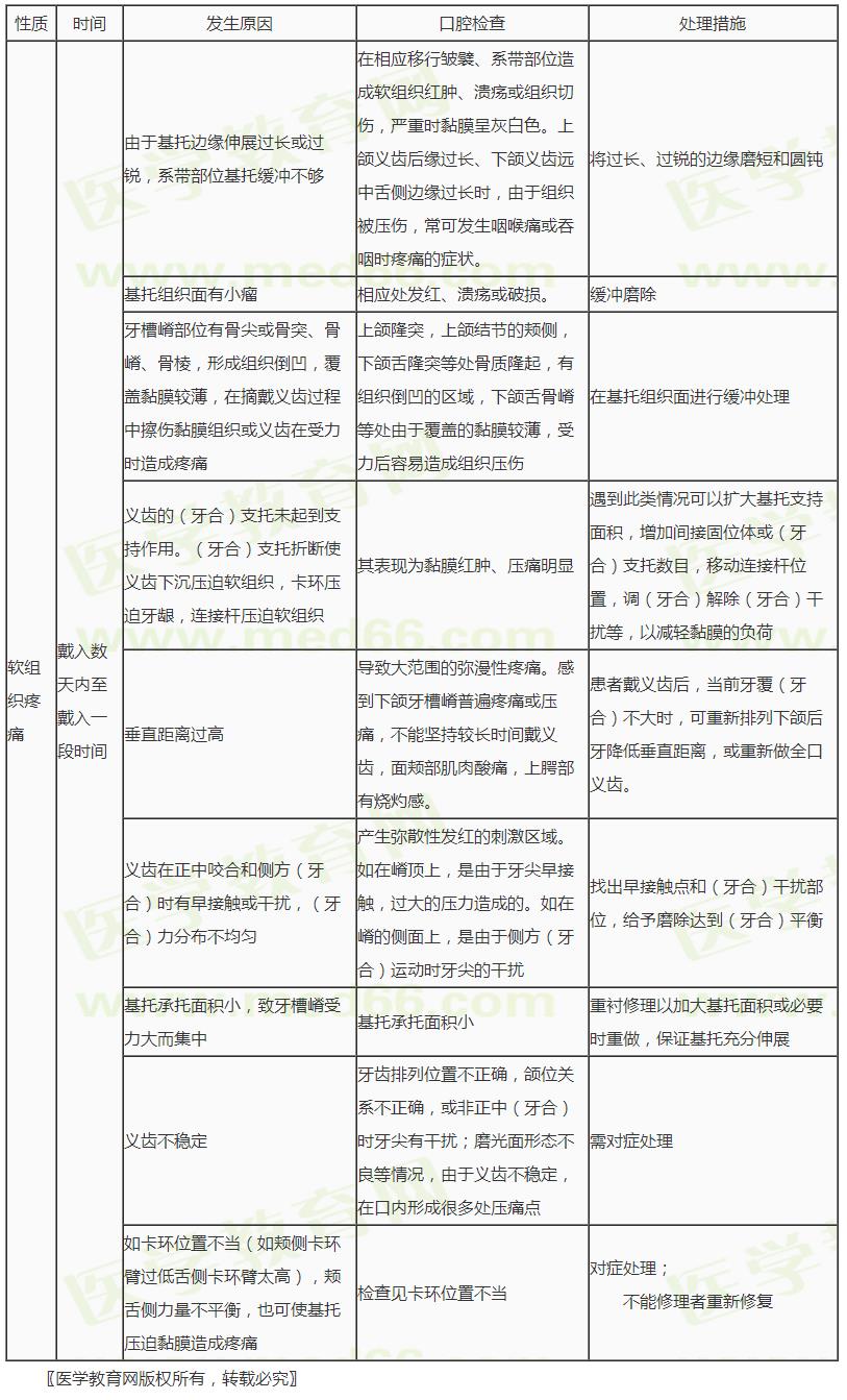
软组织疼痛

软组织疼痛

〖医学教育网版权所有,转载必究〗

【推荐】

18小时带你吃透口腔助理医师实践技能,加入学习,入股不亏!

口腔黏膜及皮肤窦道和瘘管的病史采集——口腔助理实践技能理论知识

口腔助理医师实践技能考试——口腔黏膜溃疡的病史采集

牙龈肿痛的病史采集(7个要点、12种疾病诊断)——口腔助理实践技能辅导精华

牙龈肥大病史采集6大要点及可能的6种疾病诊断

牙龈出血病史采集要点+牙龈出血可能的11种诊断(口腔助理技能资料)

牙松动的病史采集-2021口腔助理医师实践技能重要考点

技能-口腔

“6张大表助你拿下修复后疼痛的病史采集!”的内容由医学教育网小编搜集整理,更多相关信息,敬请关注医学教育网口腔执业助理医师模拟试题栏目。

正保医学教育网
上医学教育网 做成功医学人
打开APP
全部评论(0打开APP查看全部 >
精品课程

高效定制班

直播+录播 含班级服务

4180

查看详情
热点推荐:
0
0
0
评论
取消
复制链接,粘贴给您的好友

复制链接,在微信、QQ等聊天窗口即可将此信息分享给朋友
前往医学教育网APP查看,体验更佳!
取消 前往
您有一次专属抽奖机会
可优惠~
领取
优惠
注:具体优惠金额根据商品价格进行计算
恭喜您获得张优惠券!
去选课
已存入账户 可在【我的优惠券】中查看