口腔助理医师

考试动态
复习指导

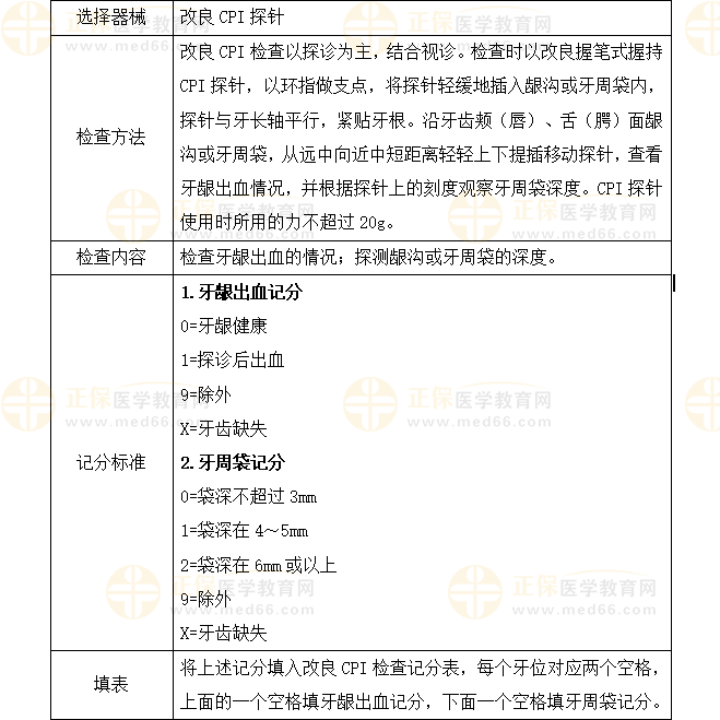
2023口腔助理医师实践技能(改良社区牙周指数检查)基本操作

距离2023年口腔助理医师实践技能考试越来越近了,各位考生应该都在认真备考中。关于历年考试高频考点重难点,需要重视起来!正保医学教育网小编帮考生整理了“改良社区牙周指数检查”基本操作知识点,快来学习吧!

改良社区牙周指数检查

声明:本文为正保医学教育网原创整理,转载请注明来源正保医学教育网。

距离国家2023年执业/助理医师实践技能考试越来越近,技能不过,何谈笔试?一个通过技能的方法,那就是《技能特色班》!拯救你的技能操作!实践技能特色班涵盖四大阶段课程>>

ysjndt

相关推荐:

2023年口腔助理医师综合考试整体考情分析(图文详解)

【经典例题】2023年口腔助理医师考试《口腔颌面外科学(含影像)》经典50题集锦

2023年口腔助理医师《口腔颌面外科学》20个高频考点(含经典习题)

2023年口腔助理医师考试《口腔内科学》20个精选考点+经典习题汇总

通过以上的内容学习,小编还要提醒大家注意:很多知识点需要不断重复记忆,才能更好的掌握,所以大家在日常备考中要特别注意。今天主要为大家整理的“改良社区牙周指数检查”知识点,你记住了吗?

正保医学教育网
上医学教育网 做成功医学人
打开APP
全部评论(0打开APP查看全部 >
精品课程

高效定制班

直播+录播 含班级服务

4180

查看详情
热点推荐:
0
0
0
评论
取消
复制链接,粘贴给您的好友

复制链接,在微信、QQ等聊天窗口即可将此信息分享给朋友
前往医学教育网APP查看,体验更佳!
取消 前往
您有一次专属抽奖机会
可优惠~
领取
优惠
注:具体优惠金额根据商品价格进行计算
恭喜您获得张优惠券!
去选课
已存入账户 可在【我的优惠券】中查看