口腔助理医师

考试动态
复习指导

十堰市2020年口腔助理医师考生健康声明及安全考试承诺书

关于十堰市2020年口腔助理医师考生健康声明及安全考试承诺书,相信十堰市茅箭区/张湾区/郧阳区/郧西县/竹山县/竹溪县/房县/丹江口市等地参加很多考生近期都在关注,医学教育网编辑为大家整理如下:

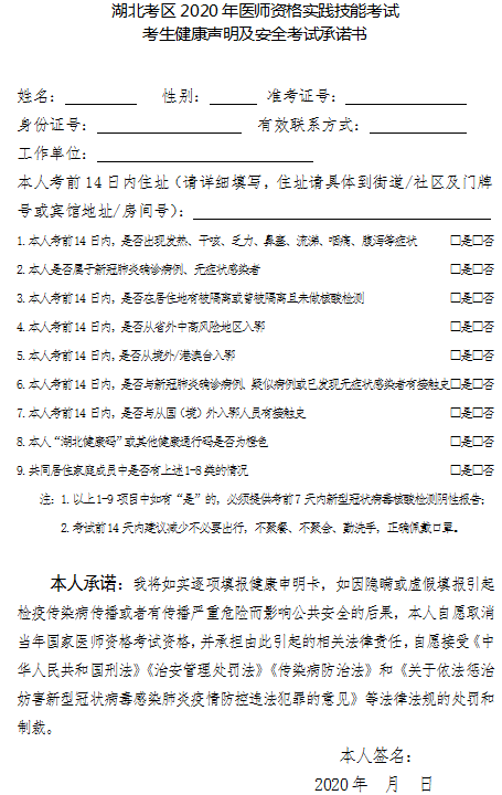
附件: 附件:湖北考区2020年医师资格实践技能考试 考生健康声明及安全考试承诺书

湖北

我将如实逐项填报健康申明卡,如因隐瞒或虚假填报引起检疫传染病传播或者有传播严重危险而影响公共安全的后果,本人自愿取消当年国家医师资格考试资格,并承担由此引起的相关法律责任,自愿接受《中华人民共和国刑法》《治安管理处罚法》《传染病防治法》和《关于依法惩治妨害新型冠状病毒感染肺炎疫情防控违法犯罪的意见》等法律法规的处罚和制裁。

编辑推荐:湖北考区2020年医师资格实践技能考试考生须知(考试基地/疫情防控)

以上关于“十堰市2020年口腔助理医师考生健康声明及安全考试承诺书”的内容,由医学教育网小编搜集整理,如果您觉得对您有所帮助,可以分享给朋友。更多考试信息敬请关注医学教育网。祝大家都取得好成绩,顺利通过考试!

【推荐】

2020口腔助理医师实践技能模拟试题(六站全!)

2020口腔助理医师实践技能模考系统重磅来袭!

全国2020年口腔助理医师实践技能考试疫情防控考生须知汇总

正保医学教育网
上医学教育网 做成功医学人
打开APP
全部评论(0打开APP查看全部 >
精品课程

高效定制班

直播+录播 含班级服务

4180

查看详情
热点推荐:
0
0
0
评论
取消
复制链接,粘贴给您的好友

复制链接,在微信、QQ等聊天窗口即可将此信息分享给朋友
前往医学教育网APP查看,体验更佳!
取消 前往
您有一次专属抽奖机会
可优惠~
领取
优惠
注:具体优惠金额根据商品价格进行计算
恭喜您获得张优惠券!
去选课
已存入账户 可在【我的优惠券】中查看