临床助理医师

考试动态
复习指导

2020年成都市锦江区临床助理医师医学综合考试“一年两试”有关事项的公告

关于“2020年成都市锦江区临床助理医师医学综合考试“一年两试”有关事项的公告”相关内容,相信参加2020年临床执业助理医师二试考试的考生都在关注,为方便大家了解,在此医学教育网小编为大家整理如下内容:

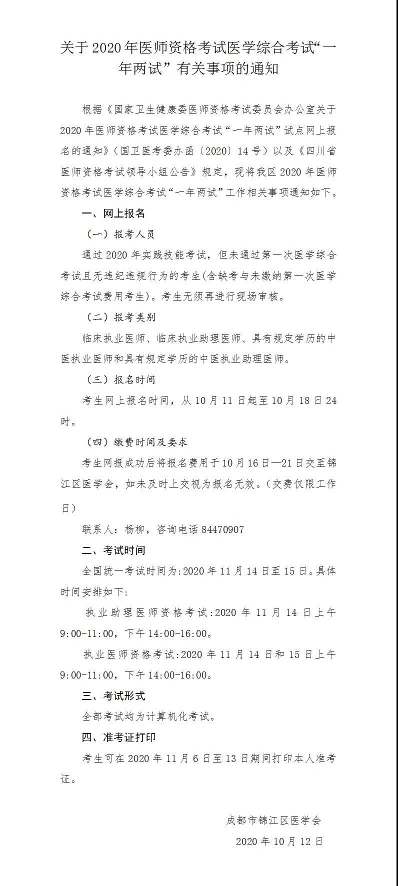
微信图片_20201013152648

2020年医学教育网临床执业助理医师二试辅导课程全新上线,新锐专业师资、以题带考点,助力通过二试考试!现在下单立减200元,老学员还能再享8折优惠!立即查看>>

【推荐】

2020年临床助理二试点题密训班限时立减200元 老学员再享8折

2020年临床助理医师一年两试报名入口/报名流程(图文)

全国2020年医师资格考试一年两试试点报名及缴费时间通知汇总

“2020年成都市锦江区临床助理医师医学综合考试“一年两试”有关事项的公告”的内容,由医学教育网编辑整理搜集,更多考试信息敬请关注医学教育网。

正保医学教育网
上医学教育网 做成功医学人
打开APP
全部评论(0打开APP查看全部 >
精品课程

临床助理医师-高效定制班

直播+录播 含班级服务

4180

查看详情
热点推荐:
0
0
0
评论
取消
复制链接,粘贴给您的好友

复制链接,在微信、QQ等聊天窗口即可将此信息分享给朋友
前往医学教育网APP查看,体验更佳!
取消 前往
您有一次专属抽奖机会
可优惠~
领取
优惠
注:具体优惠金额根据商品价格进行计算
恭喜您获得张优惠券!
去选课
已存入账户 可在【我的优惠券】中查看