临床助理医师

考试动态
复习指导

2026年临床助理医师考试《预防医学综合》考试大纲pdf下载

考试大纲下载教材变动30%教材变动解读&分析

2026年临床助理医师考试大纲已经公布,其中《预防医学综合》部分经网校专业老师比对,与2025年相比没有变动,请各位考生安心尽早备考复习!

获取完整版考试大纲+教材变动

扫码添加专属微信老师,速领【完整版】2026年临床助理医师资格考试大纲,还有重要的教材变动细则以及专业解读&分析。

官网信息页_1

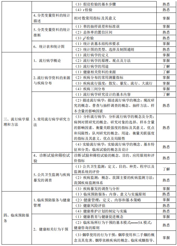
2026年临床助理医师预防医学综合》考试大纲

主要包括临床医师工作中必须掌握的预防医学的基本理论和方法、临床预防服务和人群健康管理的理论和技能,重点考查在临床环境下,适宜地开展以人为中心、以家庭为单位、以社区为导向的预防保健服务的能力。

2024临床助理医师考试大纲-预防医学1

2024临床助理医师考试大纲-预防医学2

2024临床助理医师考试大纲-预防医学3

2026年临床助理医师考试大纲已公布!赶快开始备考复习!正保医学教育网2026临床助理医师辅导课程会根据26年考试大纲及教材内容进行录制,网校老师也会在日常授课过程中针对变动部分重点强调。专业师资团队领航指导,科学规划阶段课程有的放矢。所以,跟着网校老师学,大纲教材变动也不慌!

m站_app-推荐右侧图

【热点关注】

【完整版汇总】2026年医师资格考试大纲&教材变动免费下载

【汇总】2026年医师资格医师考试实践技能缴费时间|方式|金额

【积少成多】2026年临床助理医师“医考爱打卡”第一期开启!

【一目了然】2026年医师资格考试《三色复习打卡表》0.1元领!

正保医学教育网
上医学教育网 做成功医学人
打开APP
全部评论(0打开APP查看全部 >
精品课程

临床助理医师-高效定制班

直播+录播 含班级服务

4180

查看详情
热点推荐:
0
0
0
评论
取消
复制链接,粘贴给您的好友

复制链接,在微信、QQ等聊天窗口即可将此信息分享给朋友
前往医学教育网APP查看,体验更佳!
取消 前往
您有一次专属抽奖机会
可优惠~
领取
优惠
注:具体优惠金额根据商品价格进行计算
恭喜您获得张优惠券!
去选课
已存入账户 可在【我的优惠券】中查看