临床助理医师

考试动态
复习指导

新疆克州2020年临床助理医师分数线134分

新疆克州2020年临床助理医师分数线134分,相信参加2020年临床执业助理医师资格考试的考生都在关注,为方便大家了解,在此医学教育网小编为大家整理如下内容:

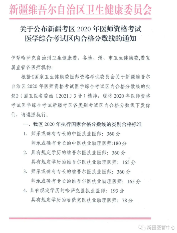
新疆分数线1

新疆分数线2

新疆分数线3

推荐阅读:

2021年临床助理医师实践技能考试内容大全

2021临床执业助理医师实践技能考试时间

2021年临床助理医师VIP签约特训营5月28日停止招生,欲购从速!

全国2021年医师资格实践技能考试准考证打印时间/入口通知汇总(国家医学考试网)

以上是”新疆克州2020年临床助理医师分数线134分“的内容,希望对考生备考有所帮助。

正保医学教育网
上医学教育网 做成功医学人
打开APP
全部评论(0打开APP查看全部 >
精品课程

临床助理医师-高效定制班

直播+录播 含班级服务

4180

查看详情
热点推荐:
0
0
0
评论
取消
复制链接,粘贴给您的好友

复制链接,在微信、QQ等聊天窗口即可将此信息分享给朋友
前往医学教育网APP查看,体验更佳!
取消 前往
您有一次专属抽奖机会
可优惠~
领取
优惠
注:具体优惠金额根据商品价格进行计算
恭喜您获得张优惠券!
去选课
已存入账户 可在【我的优惠券】中查看