临床助理医师

考试动态
复习指导

慢性肺源性心脏病的治疗—临床助理考点

关于“临床执业助理医师考点:慢性肺源性心脏病的治疗”相关内容,相信参加临床执业助理医师考试的考生都在学习,为方便大家了解,在此医学教育网小编为大家整理如下内容:

6

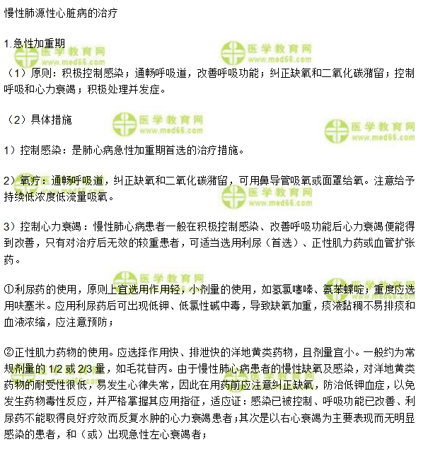
③血管扩张药的使用,血管扩张药可减轻心脏前、后负荷,降低心肌耗氧量,增心肌收缩力,对部分顽固性心力衰竭有一定效果;

④控制心律失常、抗凝、加强翻身、拍背和心肺功能监护。

2.缓解期:采用综合措施,增强患者免疫功能,减少或避免急性加重期的发生。

编辑推荐:

【复习指导】2020年冲鸭 临床助理医师复习备考全攻略(内含资料)

【高端课程】为什么说vip签约特训营值得买?这篇文章告诉你答案!

【报考指导】2020年临床助理医师考生必看-考试政策篇!

【选购指南】2020年临床执业助理医师网络or 面授辅导班次选购>>

上文关于“慢性肺源性心脏病的治疗—临床助理考点”的文章由医学教育网编辑整理搜集,希望可以帮助到大家!更多信息随时关注医学教育网!

正保医学教育网
上医学教育网 做成功医学人
打开APP
全部评论(0打开APP查看全部 >
精品课程

临床助理医师-高效定制班

直播+录播 含班级服务

4180

查看详情
热点推荐:
0
0
0
评论
取消
复制链接,粘贴给您的好友

复制链接,在微信、QQ等聊天窗口即可将此信息分享给朋友
前往医学教育网APP查看,体验更佳!
取消 前往
您有一次专属抽奖机会
可优惠~
领取
优惠
注:具体优惠金额根据商品价格进行计算
恭喜您获得张优惠券!
去选课
已存入账户 可在【我的优惠券】中查看