关于“2021年临床执业助理医师消化系统知识点与试题:食管癌的病理”相关内容,相信备考2021年临床执业助理医师考试的考生都想知道,为方便大家了解,在此医学教育网小编为大家整理如下内容:
食管癌病理
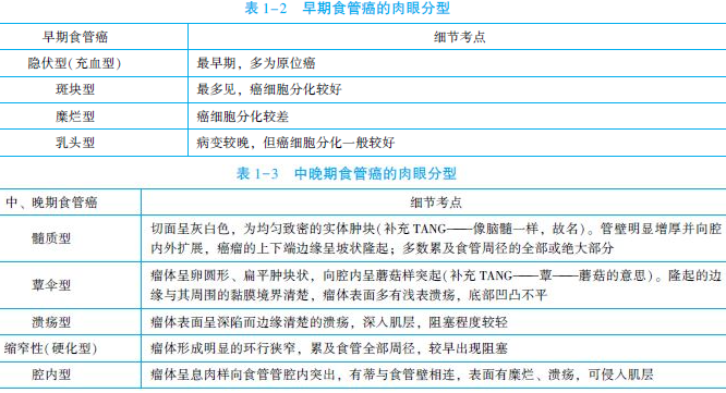
1.食管癌的大体分型

2.食管癌组织学类型 多为鳞状细胞癌。贲门部腺癌可向上延伸累及食管下段。
(1)鳞状细胞癌:最多见。分为高、中、低分化三级。
(2)腺癌:主要起源于食管下1/3的Barrett黏膜的腺管状分化的恶性上皮性肿瘤,偶尔起源于上段食管的异位胃黏膜,或黏膜和黏膜下腺体。
(3)小细胞癌:极为少见,来自神经内分泌细胞。
3.癌前疾病 慢性食管炎、Barrett食管炎、食管白斑、食管憩室、食管失弛缓症、反流性食管炎和食管良性狭窄。
癌前病变:指鳞状上皮不典型增生,包括轻度、中度和重度不典型增生。
4.食管癌的分期采用TNM分期。早期食管癌:指局限于食管黏膜和黏膜下层的肿瘤,不伴淋巴结转移,包括:原位癌、黏膜内癌和黏膜下癌。
5.扩散及转移
(1)直接扩散。
(2)淋巴转移:首先进入黏膜下淋巴管,通过肌层到达与肿瘤部位相应区域的淋巴结。
1)颈段癌:可转移至喉后、颈深和锁骨上淋巴结。
2)胸段癌:转移至食管旁淋巴结后,可向上转移至胸顶纵隔淋巴结,向下累及贲门周围的膈下及胃周淋巴结,或沿着气管、支气管至气管分叉淋巴结及肺门淋巴结。
3)中、下段癌:亦可向远处转移至锁骨上淋巴结、腹主动脉旁和腹腔淋巴结,均属晚期。
(3)血行转移:发生较晚,可以转移到肝、肺、骨、肾、肾上腺、脑。
6.食管的解剖分段
(1)颈段:自食管入口至胸骨柄上缘的胸廓入口处。
(2)胸上段:自胸廓入口至气管分叉平面。
(3)胸中段:自气管分叉平面至贲门口全长的上1/2。
(4)胸下段:自气管分叉平面至贲门口全长的下1/2。通常将食管腹段包括在胸下段内。胸中段与胸下段食管的交界处接近肺下静脉平面。食管癌较多见于胸中段,下段次之,上段较少。
[经典例题1]
食管癌最常好发于
A.颈部食管
B.腹部食管
C.胸部下段食管
D.胸部中段食管
E.胸部上段食管
[参考答案] 1.D
2021年临床执业助理医师课程开始招生,现在购买即赠2020年课程提前备考,让你赢在起点!点击进入查看班次详情>>

编辑推荐:
临床助理医师笔试考试【心血管系统】必备知识点与试题汇总
临床执业助理笔试考完别放松!这七件事儿你必须重点关注!
2020年医师资格笔试考试考后问卷调查!点击进入填写>>
2020年国家临床执业助理医师笔试考试成绩查询预约提醒
以上关于“2021年临床执业助理医师消化系统知识点与试题:食管癌的病理”的文章由医学教育网编辑整理搜集,希望可以帮助到大家,更多的文章随时关注医学教育网!