关于“流行性脑脊髓膜炎-2021年临床执业助理医师考试病理学科目考点与练习题”相关内容,相信参加2021年临床执业助理医师资格考试的考生都在关注,为方便大家了解,在此医学教育网小编为大家整理如下内容:
流行性脑脊髓膜炎、流行性乙型脑炎
【考频指数】★★
【考点精讲】

【进阶攻略】
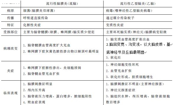
两种疾病需要掌握受损部位,发生了哪些病理改变,以及所引起的炎症特点。本章内容与临床联系紧密,建议将两部分联系起来学习。
【易错易混辨析】
流脑——血管扩张充血;乙脑——血管扩张出血。
流脑——病变部位是脑膜;乙脑——脑膜病变轻微。
流脑——细菌所致→化脓性炎症→侵犯脑膜→脑膜刺激征明显。
乙脑——病毒所致→变质性炎症→脑膜损伤轻→脑膜刺激征不明显。
【知识点随手练】
一、A1型题选择题
1.关于流行性脑脊髓膜炎的描述中,正确的是
A.急性化脓性炎
B.葡萄球菌所致
C.夏季多见
D.好发于成年人
E.经消化道感染
2.流行性乙型脑炎的炎症性质是
A.化脓性炎
B.肉芽肿性炎
C.出血性炎
D.纤维素性炎
E.变质性炎
【知识点随手练参考答案及解析】
一、A1型题选择题
1. A
【答案解析】流行性脑脊髓膜炎是由脑膜炎双球菌引起的急性化脓性炎。冬春两季多见,呈散发性。好发于儿童及青少年。致病菌借飞沫经呼吸道感染。
2. E
【答案解析】流行性乙型脑炎病变性质为变质性炎症。
镜下所见:①神经细胞变性、坏死:轻者出现核偏位,尼氏小体消失,重者发生坏死。在变性、坏死的神经细胞周围,常有增生的少突胶质细胞围绕,称为神经细胞卫星现象;小胶质细胞及中性粒细胞侵入变性、坏死的神经细胞内,称为噬神经细胞现象。②软化灶形成:神经组织发生局灶性坏死液化,形成质地疏松、染色较浅的筛网状病灶,称为软化灶。③脑血管改变:脑实质血管充血,血管周围间隙增宽,以淋巴细胞为主的炎细胞常围绕血管呈袖套状浸润,称为淋巴细胞套。④胶质细胞增生:呈弥漫性或灶性分布,如增生的小胶质细胞聚积成群则形成小胶质细胞结节。肉眼观察,可见软脑膜及脑实质充血、水肿,严重者可有点状出血及粟粒大小、灰白色的软化灶。
编辑推荐:
【缴费】2021年全国医师考试报名/技能缴费时间/方式/标准官方通知汇总
【审核】全国2021年临床执业助理医师资格考试报名现场审核通知汇总
【福利】【面授贺新春】直播面授班春节福利来袭-2021年临床医师考生必看
【刷题】强势回归!2021年临床助理医师免费刷题小程序医考爱打卡全新升级!
【新课】你的苦恼我们知道!2021年临床助理医师基础学习班新课陆续更新啦!

以上关于“流行性脑脊髓膜炎-2021年临床执业助理医师考试病理学科目考点与练习题”的文章由医学教育网编辑整理搜集,希望可以帮助到大家,更多的文章随时关注医学教育网!