临床助理医师

考试动态
复习指导

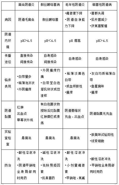
【思维导图】2021年临床执业助理医师备考快速区分各类阴道炎小诀窍

关于“【思维导图】2021年临床执业助理医师备考快速区分各类阴道炎小诀窍”相关内容,相信参加2021年临床执业助理医师考试的考生都在关注,为方便大家了解,在此医学教育网小编为大家整理如下内容:

阴道炎1

阴道炎的鉴别

1

2

编辑推荐:

2021年全国医师考试报名/技能缴费时间/方式/标准官方通知汇总

【医考生沸腾了】取消工作年限限制,医学生毕业后可直接报考医师考试?

修改执业医师法:删除“执业地点”允许“多点执业”,对医生来说是好是坏?

考点覆盖|学透临床四大系统,拿下200分!临床考点大覆盖系列直播!

以上关于“【思维导图】2021年临床执业助理医师备考快速区分各类阴道炎小诀窍”的文章由医学教育网编辑整理搜集,希望可以帮助到大家,更多的文章随时关注医学教育网!

正保医学教育网
上医学教育网 做成功医学人
打开APP
全部评论(0打开APP查看全部 >
精品课程

临床助理医师-高效定制班

直播+录播 含班级服务

4180

查看详情
热点推荐:
0
0
0
评论
取消
复制链接,粘贴给您的好友

复制链接,在微信、QQ等聊天窗口即可将此信息分享给朋友
前往医学教育网APP查看,体验更佳!
取消 前往
您有一次专属抽奖机会
可优惠~
领取
优惠
注:具体优惠金额根据商品价格进行计算
恭喜您获得张优惠券!
去选课
已存入账户 可在【我的优惠券】中查看