临床助理医师

考试动态
复习指导

【考点速记】临床助理医师《药理学》历年分值占比&精编考点总结

医学教育网为了帮助各位备考临床助理医师考试的考生们复习方向更精准,专门整理了年临床助理医师《药理学》历年分值占比&核心考点精编如下。2022临床助理医师”一年两试“以及延考地区考试将于11月11日开考,各位考生考前冲刺加油!

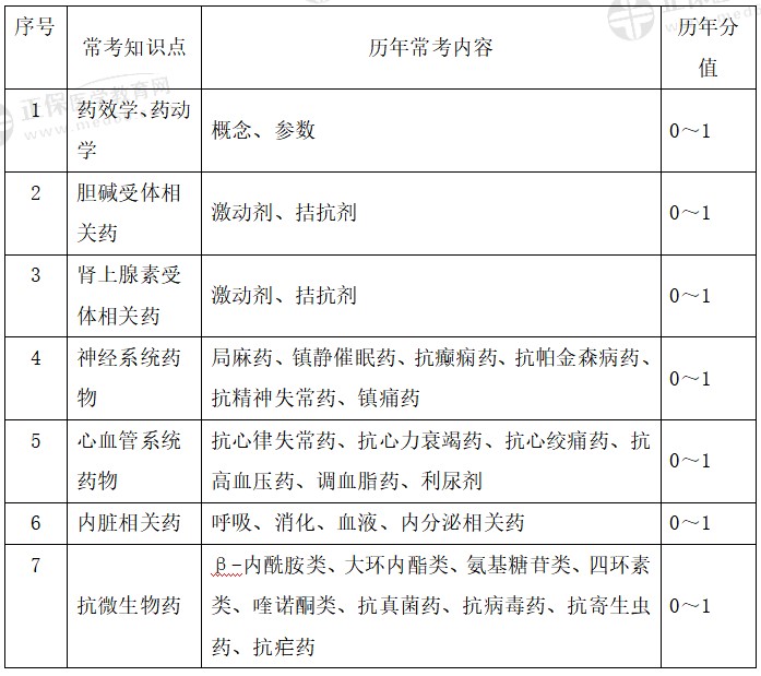
药理学历年分值占比

药理学约占5分左右,考试重点是各类药物的作用机制、临床应用和主要不良反应。其中抗心律失常药是公认的难点,难在心肌电生理上,一旦把心肌电生理搞明白了,那么各种抗心律失常药的作用机制不再成为难点。药理学重在“归纳总结,知识条理化”。

药理学

药理学易混淆考点总结
涉及考点考点总结表
血液用药

2022临床助理医师二试/延考必看汤神考点记忆表:血液用药总结

利尿剂

2022临床助理医师二试/延考必看考点《利尿剂》总结一览表

抗精神失常药

2022临床助理医师二试/延考考点预测:抗精神失常药核心考点总结表

癫痫药选择

抗癫痫药选择 | 2022临床助理医师二试/延考考前知识点速记

多巴胺

2022临床助理医师二试/延考必看:<多巴胺>考点总结思维导图

肾上腺素

2022临床助理医师二试/延考必看:肾上腺素考点总结思维导图

难逆性抗胆碱酯酶药

2022临床助理医师二试/延考思维导图:难逆性抗胆碱酯酶药毒理作用机制

药物代谢动力学

2022临床助理医师二试/延考考点《药物代谢动力学重要参数》总结表

药物t1/2

2022临床助理医师二试/延考知识点预测:药物t1/2与其在体内蓄积量和排泄量的关系

药物消除半衰期

药物消除半衰期 | 2022临床助理医师二试/延考知识点提前背

超敏反应VS特异质反应

2022临床助理医师二试/延考必看总结表《超敏反应VS特异质反应》

四代头孢特点

四代头孢特点 | 2022临床助理医师二试/延考知识点预测

血液及造血器官药物

2022临床助理医师二试/延考必看考点:作用于血液及造血器官的药物

心律失常

2022临床助理医师二试/延考考点:抗心律失常药思维导图

抗精神失常药

抗精神失常药——2022临床助理医师二试/延考考点总结表

三种局部麻醉药

2022临床助理医师二试/延考知识点考前速记《三种局部麻醉药》

氯解磷定解毒机制

2022临床助理医师二试/延考考点思维导图:氯解磷定解毒机制

新斯的明

2022临床助理医师二试/延考考点《药理学-新斯的明》思维导图

毛果芸香碱与阿托品

毛果芸香碱与阿托品对比 | 2022临床助理医师二试/延考考前速记

乙酰胆碱

2022临床助理医师二试/延考考前必看考点《药理学-乙酰胆碱》

抗生素

2022临床助理医师二试/延考必看考点《抗生素》总结一览表

子宫平滑肌兴奋药

2022临床助理医师二试/延考必看考点总结表:子宫平滑肌兴奋药



【医学教育网原创,转载请注明出处!违者必究!】

以上就是医学教育网小编整理的历年临床助理医师考试各系统高频考点集锦,希望对各位临床助理医师考生冲刺备考有所帮助!

二试考生看过来!

想要解锁更多2022临床助理医师考试二试考点?想要在接下来的二试倒计时内快速突破,不留遗憾?赶快加入医学教育网《二试考前急救班》,全程直播结合最新一试考情角度,通过“刷题密训+实战模考”形式来带领各位考生破局冲刺,决战二试!

二试考前急救班

【二试/延考备考区】

【备考锦囊】2022临床助理医师考试延考/二试学员考前备考指南

【考后复盘】从2022临床助理医师考试题型看延考/二试及2023年出题趋势

【考点回顾】2022临床助理医师综合笔试都考了哪些考点?各系统考点回顾来了!

【二试地区】2022年全国医师资格考试“一年两试”试点地区汇总

2023年临床助理医师辅导开始招生!精选明星讲师团全程护航,专攻高频考点,紧贴考纲!

临床助理医师

临床助理医师

正保医学教育网
上医学教育网 做成功医学人
打开APP
全部评论(0打开APP查看全部 >
精品课程

临床助理医师-高效定制班

直播+录播 含班级服务

4180

查看详情
热点推荐:
0
0
0
评论
取消
复制链接,粘贴给您的好友

复制链接,在微信、QQ等聊天窗口即可将此信息分享给朋友
前往医学教育网APP查看,体验更佳!
取消 前往
您有一次专属抽奖机会
可优惠~
领取
优惠
注:具体优惠金额根据商品价格进行计算
恭喜您获得张优惠券!
去选课
已存入账户 可在【我的优惠券】中查看