临床助理医师

考试动态
复习指导

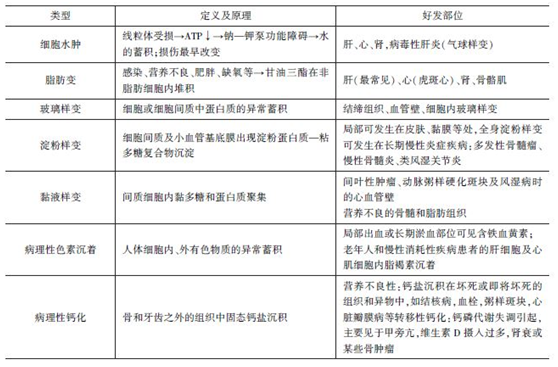
2020年临床助理医师【病理学】高频考点——可逆性损伤!

关于“2020年临床助理医师病理学】高频考点——可逆性损伤!”的内容,相信很多考生都在关注,医学教育网编辑为大家整理如下:

1554886987926-0

医考爱打卡

该知识点对应的练习题识别上图微信小程序进入医考爱打卡>>

以上关于“2020年临床助理医师病理学】高频考点——可逆性损伤!”的文章由医学教育网编辑整理搜集,希望可以帮助到大家,更多的文章随时关注医学教育网临床助理医师辅导精华栏目!

【医学教育网版权所有转载请注明出处】

正保医学教育网
上医学教育网 做成功医学人
打开APP
全部评论(0打开APP查看全部 >
精品课程

临床助理医师-高效定制班

直播+录播 含班级服务

4180

查看详情
热点推荐:
0
0
0
评论
取消
复制链接,粘贴给您的好友

复制链接,在微信、QQ等聊天窗口即可将此信息分享给朋友
前往医学教育网APP查看,体验更佳!
取消 前往
您有一次专属抽奖机会
可优惠~
领取
优惠
注:具体优惠金额根据商品价格进行计算
恭喜您获得张优惠券!
去选课
已存入账户 可在【我的优惠券】中查看