临床助理医师

考试动态
复习指导

临床助理医师历年高频考点——枕先露的分娩机制考点/试题

2021年临床助理医师考什么?哪些是考试重点?相信是考生们关注的事情,医学教育网小编整理了考试重点内容:临床助理医师历年高频考点——枕先露的分娩机制考点/试题,希望对考生复习有所帮助。

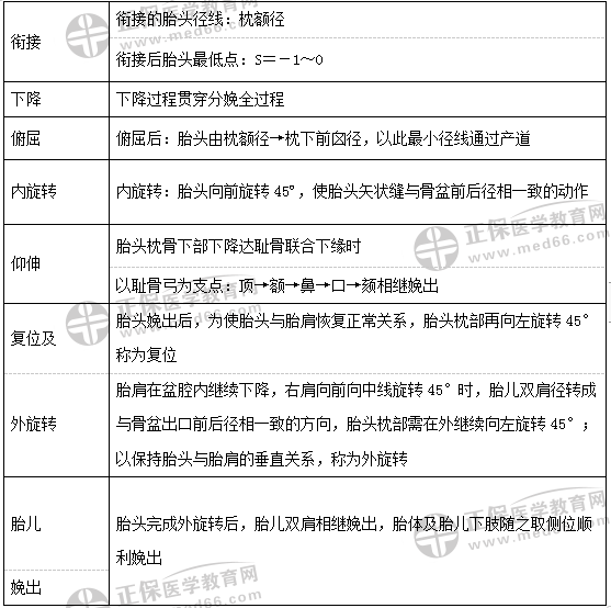
枕先露的分娩机制

【典型例题】

有关分娩机制的概念中,下列哪项是正确的

A.俯屈:前囟位置下降最低

B.内旋转:前囟转向母体前方

C.仰伸:颏部紧贴胸部

D.外旋转:胎头随肩胛的内旋转而外旋转以保持胎头与胎肩的垂直关系

E.衔接:无论初产妇经产妇均在临产后衔接

【正确答案】D

【答案解析】俯屈时,位置最低的不是前囟。故A错。

内旋转是后囟转至母体前方。故B错。

仰伸是颏部与胸部分开。故C错。

经产妇多在分娩开始后胎头衔接,部分初产妇在预产期前1~2周内胎头衔接。故E错。

推荐阅读:

2021年临床助理医师技能辅导视频,免费送!

2021年临床助理医师内、外科复习要点及预估分值占比

临床助理医师技能备考在即!抓紧时间备齐这本书

2021年临床助理医师医考爱打卡第三阶段开启

以上是”临床助理医师历年高频考点——枕先露的分娩机制考点/试题“的内容,希望对考生备考有所帮助,预祝考生顺利通过2021年临床助理医师考试。

正保医学教育网
上医学教育网 做成功医学人
打开APP
全部评论(0打开APP查看全部 >
精品课程

临床助理医师-高效定制班

直播+录播 含班级服务

4180

查看详情
热点推荐:
0
0
0
评论
取消
复制链接,粘贴给您的好友

复制链接,在微信、QQ等聊天窗口即可将此信息分享给朋友
前往医学教育网APP查看,体验更佳!
取消 前往
您有一次专属抽奖机会
可优惠~
领取
优惠
注:具体优惠金额根据商品价格进行计算
恭喜您获得张优惠券!
去选课
已存入账户 可在【我的优惠券】中查看