2021年临床助理医师基础人文考点:传染病的预防与控制,相信是考生们关注的事情,医学教育网小编整理了考试重点内容,希望对考生复习有所帮助。
社区公共卫生 第一节 传染病的预防与控制
一、传染病预防控制的策略与措施
1.传染病预防控制策略 加强监测、建立预警制度、预防为主、加强传染性疾病的预防控制以及传染病的全球化控制。
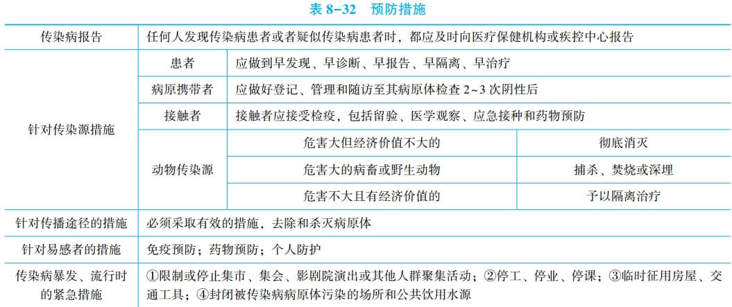
2.传染病预防控制措施 传染病的预防措施包括传染病报告和针对传染源、传播途径和易感人群的多种预防措施。

二、计划免疫

常见接种异常反应及处理:疑似预防接种异常反应是指在预防接种后发生的怀疑与预防接种有关的反应或事件。
如果在同一时间和同一地点,使用同品种疫苗发生2例以上相同或类似的疑似预防接种异常反应,则成为聚集性/群体性疑似预防接种异常反应。
接种疫苗后,疑似预防接种异常反应通常由县级疾病预防控制机构组织专家进行调查诊断,对于怀疑与预防接种有关的死亡、严重残疾、群体性疑似预防接种异常反应和重大社会影响的疑似预防接种异常反应,由市级或省级疾病预防控制机构组织预防接种异常反应调查诊断专家组进行调查诊断,判断反应的发生原因,是否属于预防接种异常反应。
推荐阅读:
2021年临床助理医师技能辅导视频,免费送!
2021年临床助理医师内、外科复习要点及预估分值占比
临床助理医师技能备考在即!抓紧时间备齐这本书
2021年临床助理医师医考爱打卡第三阶段开启
以上是”2021年临床助理医师基础人文考点:传染病的预防与控制“的内容,希望对考生备考有所帮助,预祝考生顺利通过2021年临床助理医师考试。