临床助理医师外科重点:急性蜂窝织炎的主要致病菌,相信是考生们关注的事情,医学教育网小编整理了考试重点内容,希望对考生复习有所帮助。
第三章 感 染
外科感染特点:①需氧菌与厌氧菌的混合感染较为常见;②主要为内源性(自身)感染,人体的正常菌群为主要致病菌;③多数有明显的局部症状和体征,病变常导致组织结构破坏、修复、愈合并形成瘢痕;④常需手术治疗。
第一节 软组织的急性化脓性感染
一、5种软组织化脓性感染核心考点


二、其他细节
1.疖 病变早期为局部红、肿、痛、热的小结节,逐渐肿大呈锥形隆起。数日后中央因组织坏死,液化成脓,顶端形成黄白色脓栓,再数日后,脓栓脱落,排出脓液炎症消退而愈合。无明显的全身症状。
疖病为多个疖同时或反复发生在身体各部。常见于营养不良、免疫缺陷、糖尿病等患者。
治疗:早期可给予鱼石脂软膏、金黄膏于病灶外敷。患处以50%硫酸镁湿热敷或物理疗法(透热、红外线或超短波)。有波动时,应及早排脓。禁忌挤压,以免引起感染扩散。
危险三角区的疖,严禁挤压,应全身使用有效抗菌药物。
疖病:全身支持疗法以提高免疫力,肌注丙种球蛋白,静脉使用抗菌药,治疗糖尿病。
2.痈 糖尿病等免疫力低下的成年患者多见于。常从一个毛囊底部开始,沿阻力小的脂肪柱蔓延至深筋膜,向四周扩散,当波及邻近脂肪柱,再向上侵及毛囊群,故病灶为多个脓头隆起的浸润区,表现为质地坚韧,界限不清,在中央部有多个脓栓,破溃后呈蜂窝状,以后中央坏死、溶解、塌陷,形成“火山口”状,而周围呈浸润性水肿。临床表现为局部剧痛或区域性淋巴结肿大疼痛,全身症状明显,如寒战、高热、头痛、厌食、白细胞计数及嗜中性粒细胞数增加等。易并发全身性化脓性感染。
治疗:联合抗菌药物;控制糖尿病。若感染灶中心坏死组织多,宜在局麻或全身麻醉下,做“+”或“++”形切开排脓,直达深筋膜,清除坏死组织,伤口内用纱布或碘仿纱布填塞止血。术后每日换药,如创面不能自行愈合,需待新鲜肉芽组织生长良好,再植皮覆盖。
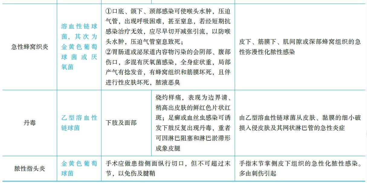
3.急性蜂窝织炎 ①浅表感染:患处明显红肿、剧痛,向四周扩大,病变中央区因缺血常有组织坏死;②深层感染:患处红肿不明显,表现为局部水肿和深部压痛,全身感染中毒症状重,有高热、寒战、头痛、全身无力等全身表现,血常规白细胞计数及嗜中性粒细胞增加等。
治疗:给予足量应用抗菌药。局部早期热敷、药膏外敷或理疗。如脓肿形成者,宜做切开引流。口底、颌下、颈部感染病情危重,治疗见上表。
4.丹毒 表现为起病急,常有头痛、畏寒、发热。患处烧灼样痛,皮损表现为边界清、稍高出皮肤的鲜红色片状红斑,有时伴小水疱形成,轻压褪色,松开后很快复红。随着红肿区向外迅速蔓延,中心区肤色变暗、脱屑,转为棕黄。区域淋巴结肿大疼痛。
治疗:抬高患肢减轻水肿。局部用50%硫酸镁溶液湿热敷。全身给予大剂量青霉素,治疗并存的足癣。
5.脓性指头炎 早期为指头针刺样疼痛。随着组织肿胀加重,疼痛愈来愈剧烈。指动脉受压时,疼痛转为搏动性跳痛。指头红肿不明显,表皮反显黄白色,此时多伴有发热、全身不适等全身症状,血常规检查为白细胞计数及嗜中性粒细胞增高。
晚期因受聚积脓液压迫神经末梢和营养血管,可出现组织缺血坏死,疼痛反而减轻。因手指末节掌面的皮肤与指骨骨膜间为起自指骨、终于皮肤的致密纵行纤维索分隔成许多密闭小腔,腔内充满脂肪组织和丰富的神经末梢,感染的渗出物迅速形成高压脓腔,不仅引起剧痛,也可压迫末节指骨的滋养血管,引起指骨缺血坏死,形成慢性骨髓炎,伤口经久不愈。
治疗:早期经理疗、热盐水、抗菌药可控制炎症。当出现搏动性跳痛及指头张力增高时,应立即切开减压、引流,不能等待波动出现再手术。切口内放置乳胶片引流。
【经典例题1】
丹毒的致病菌是
A.梭状芽孢杆菌
B.β溶血性链球菌
C.金黄色葡萄球菌
D.白色念珠菌
E.表皮葡萄球菌
【经典例题2】
急性蜂窝织炎的主要致病菌是
A.厌氧菌
B.肺炎链球菌
C.铜绿假单胞菌
D.表皮葡萄球菌
E.溶血性链球菌
[参考答案]1.B;2.E
推荐阅读:
2021年临床助理医师核心考点口袋书免费领!
2021年临床助理医师实践技能直播班全新上线,为技能冲刺!
2021年临床助理医师实践技能冲刺备考,3小时快速搞定!只要2元
2021年临床助理医师实践技能13大系统疾病诊断公式
以上是”临床助理医师外科重点:急性蜂窝织炎的主要致病菌“的内容,希望对考生备考有所帮助,预祝考生顺利通过2021年临床助理医师考试。