临床助理医师

考试动态
复习指导

临床助理医师基础人文考点:疾病暴发的调查工作程序

临床助理医师基础人文考点:疾病暴发的调查工作程序,相信是考生们关注的事情,医学教育网小编整理了考试重点内容,希望对考生复习有所帮助。

第四节 公共卫生监测与疾病暴发的调查

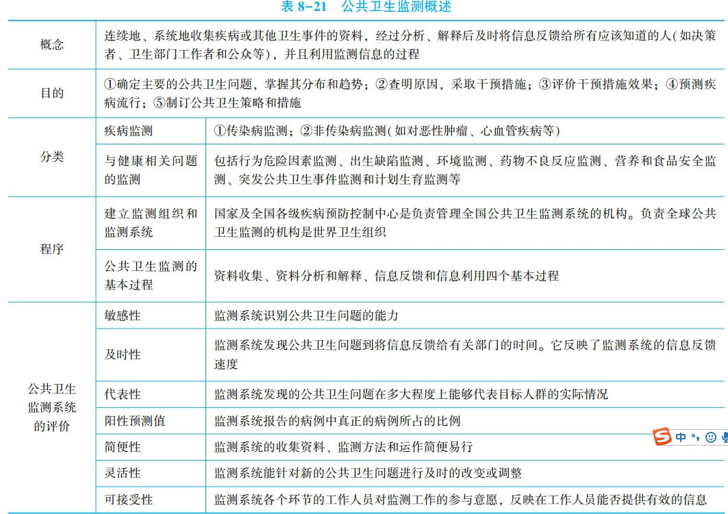
一、公共卫生监测概述

二、疾病监测

1.概念 疾病监测是指连续地、系统地收集疾病的资料,经过分析、解释后及时将信息反馈给所有应该知道的人,并且利用监测信息的过程。

2.我国主要的疾病监测方法 分被动监测、主动监测、常规报告和哨点监测。

3.我国疾病监测体系 ①疾病监测信息报告管理系统;②重点传染病监测系统;③症状监测系统;④死因监测系统;⑤病媒生物监测系统;⑥健康相关危险因素监测系统。

三、疾病暴发的调查与分析

1.疾病暴发 是小范围内,短时间内突然出现很多性质相同的病例,当采取相应控制措施后,病例则迅速地减少。

2.疾病暴发的调查 整个工作的关键是暴发调查,也是突发公共卫生事件调查的基本形式之一,其基本工作程序如下:

推荐阅读:

2021年全国临床助理医师实践技能考试基本操作25项内容具体指导

全新!2021年临床助理医师实践技能模考系统上线 经典习题随时练!

5月15日购买2021临床助理医师VIP签约特训营分期付款 免息!

全国2021年临床助理医师备考正当时| 实践技能复习 这些干货速速码住!

以上是”临床助理医师基础人文考点:疾病暴发的调查工作程序“的内容,希望对考生备考有所帮助,预祝考生顺利通过2021年临床助理医师考试。

正保医学教育网
上医学教育网 做成功医学人
打开APP
全部评论(0打开APP查看全部 >
精品课程

临床助理医师-高效定制班

直播+录播 含班级服务

4180

查看详情
热点推荐:
0
0
0
评论
取消
复制链接,粘贴给您的好友

复制链接,在微信、QQ等聊天窗口即可将此信息分享给朋友
前往医学教育网APP查看,体验更佳!
取消 前往
您有一次专属抽奖机会
可优惠~
领取
优惠
注:具体优惠金额根据商品价格进行计算
恭喜您获得张优惠券!
去选课
已存入账户 可在【我的优惠券】中查看