临床助理医师

考试动态
复习指导

2021年临床助理医师临床预防服务:健康危险因素评估

2021年临床助理医师临床预防服务:健康危险因素评估,相信是考生们关注的事情,医学教育网小编整理了考试重点内容,希望对考生复习有所帮助。

  第四章 临床预防服务  第一节 临床预防服务概述

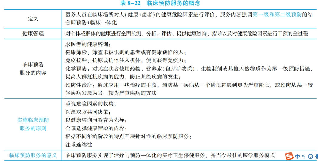
一、临床预防服务的概念

【经典例题1】

临床预防服务的主要内容不包括

A.化学预防

B.筛查

C.健康咨询

D.免疫接种

E.药物治疗

[参考答案]1.E

二、健康危险因素评估

【经典例题2】

某地区成年人的首位死因是心脏病,下列各项措施中不属于该地区优先防治策略的是

A.通过媒体倡导居民增加身体活动

B.在社区人群中开展减少心脏病危险因素的咨询

C.加强公共场所与工作场所的控烟

D.大力发展心脏专科医院,为患者提供心脏介入治疗

E.以高胆固醇血症和家族史为指标

[参考答案]2.D

【敲黑板】

点评:其实这题我们只有一些预防医学的基础就能搞定,预防医学和临床医学最大的不同在于,预防医学在于预防疾病,临床医学强调治疗疾病,D选项显然是治疗疾病而非预防。

三、健康维护计划的制订与实施

【经典例题3】

男性,68岁。吸烟、饮酒40多年。有高血压病史。某年冬天晨起时发现左下肢不能动,入院后诊断为脑卒中。以下医生的建议不合理的是

A.不良生活方式是疾病原因之一,应戒烟限酒

B.控制血压,预防再发

C.告知患者定期来医院检查身体

D.告知患者康复注意事项

E.告知患者天气太冷是引发该病的直接因素

[参考答案]3.E

推荐阅读:

2021年全国临床助理医师实践技能考试基本操作25项内容具体指导

全新!2021年临床助理医师实践技能模考系统上线 经典习题随时练!

5月15日购买2021临床助理医师VIP签约特训营分期付款 免息!

全国2021年临床助理医师备考正当时| 实践技能复习 这些干货速速码住!

以上是”2021年临床助理医师临床预防服务:健康危险因素评估“的内容,希望对考生备考有所帮助,预祝考生顺利通过2021年临床助理医师考试。

正保医学教育网
上医学教育网 做成功医学人
打开APP
全部评论(0打开APP查看全部 >
精品课程

临床助理医师-高效定制班

直播+录播 含班级服务

4180

查看详情
热点推荐:
0
0
0
评论
取消
复制链接,粘贴给您的好友

复制链接,在微信、QQ等聊天窗口即可将此信息分享给朋友
前往医学教育网APP查看,体验更佳!
取消 前往
您有一次专属抽奖机会
可优惠~
领取
优惠
注:具体优惠金额根据商品价格进行计算
恭喜您获得张优惠券!
去选课
已存入账户 可在【我的优惠券】中查看