临床助理医师

考试动态
复习指导

2021年临床执业助理医师备考快速区分各类阴道炎小诀窍

2021年临床执业助理医师备考快速区分各类阴道炎小诀窍,相信是考生们关注的事情,医学教育网小编整理了考试重点内容,希望对考生复习有所帮助。

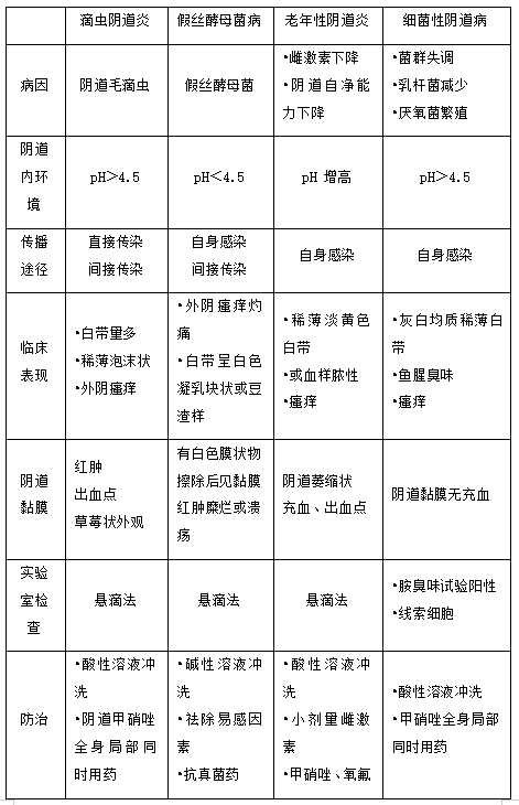
阴道炎1

阴道炎的鉴别

1

2

推荐阅读:

2021临床执业助理医师实践技能考试时间

2022年临床助理医师vip签约特训营全新上线欢迎选购

2021临床助理医师实践技能「实操训练题库」重磅上线!

2021年临床助理医师实践技能突破班全新上线,为技能冲刺!

以上是”2021年临床执业助理医师备考快速区分各类阴道炎小诀窍“的内容,希望对考生备考有所帮助,预祝考生顺利通过2021年临床助理医师考试。

正保医学教育网
上医学教育网 做成功医学人
打开APP
全部评论(0打开APP查看全部 >
精品课程

临床助理医师-高效定制班

直播+录播 含班级服务

4180

查看详情
热点推荐:
0
0
0
评论
取消
复制链接,粘贴给您的好友

复制链接,在微信、QQ等聊天窗口即可将此信息分享给朋友
前往医学教育网APP查看,体验更佳!
取消 前往
您有一次专属抽奖机会
可优惠~
领取
优惠
注:具体优惠金额根据商品价格进行计算
恭喜您获得张优惠券!
去选课
已存入账户 可在【我的优惠券】中查看