临床助理医师

考试动态
复习指导

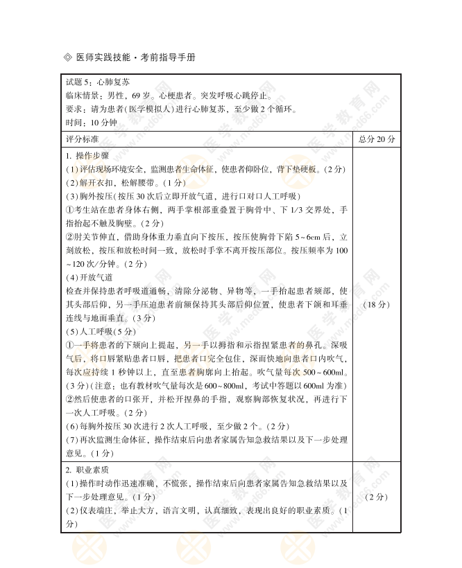
2022年临床助理医师第三站基本操作模拟题:心肺复苏(20分)

2022年临床助理医师第三站基本操作模拟题:心肺复苏(20分)!医学教育网编辑整理分享如下内容,希望可以帮助大家更好地掌握相关重点!

【汇总】2022年临床助理实践技能【体格检查】6组模拟题(附评分细则)

临床基本操作5

〖医学教育网版权所有,转载必究〗

技能课程推荐

好课一:2022年临床实践技能考试时间:2022年6月13日-26日!时间有限,更需要复习得有目标、有方向,医学教育网推出临床技能集训营,全程直播+专业讲师团+赠480元全套技能特色班,点击下图查看详情>

漂浮

好课二:《技能特色班》仅需480元,梳理技能历年常考考点,同时专业师资实景演练,科学高效,避开复习误区,加入学习,入股不亏!查看详情>

技能特色班

【推荐】

备战技能又怕落下笔试?2022临床助理医考爱打卡实力助攻!

考前大作战!2022临床助理医师实践技能冲刺弹药大盘点!

2022年临床助理医师实践技能【病例分析】甄选试题26道!

2022年临床助理医师实践技能【病史采集】26道经典试题

临床助理医师实践技能第二站【体格检查】考题及解析汇总

正保医学教育网
上医学教育网 做成功医学人
打开APP
全部评论(0打开APP查看全部 >
精品课程

临床助理医师-高效定制班

直播+录播 含班级服务

4180

查看详情
热点推荐:
0
0
0
评论
取消
复制链接,粘贴给您的好友

复制链接,在微信、QQ等聊天窗口即可将此信息分享给朋友
前往医学教育网APP查看,体验更佳!
取消 前往
您有一次专属抽奖机会
可优惠~
领取
优惠
注:具体优惠金额根据商品价格进行计算
恭喜您获得张优惠券!
去选课
已存入账户 可在【我的优惠券】中查看