临床助理医师

考试动态
复习指导

上海考区2021年临床执业助理医师技能考试缴费时间、缴费标准/方式

关于“上海考区2021年临床执业助理医师技能考试缴费时间、缴费标准/方式”相关内容,相信参加2021年临床执业助理医师资格考试报名的考生都在关注,为方便大家了解,在此医学教育网小编为大家整理如下内容:

技能缴费时间及方式:现场审核时收取。

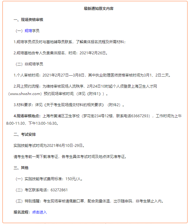
规培学员集体审核时间:2021年2月26日

规培学员现场审核时间2021年2月27日—3月8日

根据沪财综(2000)34号有关规定,执业医师考生330元/人(实践技能考试150元/人,医学综合考试180元/人),执业助理医师考生310元/人(实践技能考试150元/人,医学综合考试160元/人)。

现场审核报名时收取实践技能考试费用(150元/人),医学综合考试费用收取时间将于公布实践技能考试成绩时另行通知,第二次医学综合考试费用收取时间将于公布医学综合考试成绩时另行通知。如考生未能按时缴纳考试费,视作自动放弃参加考试。

1

编辑推荐:

【缴费】2021年全国医师考试报名/技能缴费时间/方式/标准官方通知汇总

【直播】【牛气训练营】21年临床考点强覆盖 6天搞定100分 备考刷题系列直播

【考点】解决节后综合征!节后这样弯道超车,临床助理精选考点/试题必须掌握

【练习】你要悄悄刷题,然后惊艳所有人!2021临床助理医师模拟测评试题练习!

【刷题】强势回归!2021年临床助理医师免费刷题小程序医考爱打卡全新升级!

以上关于“上海考区2021年临床执业助理医师技能考试缴费时间、缴费标准/方式”的文章由医学教育网编辑整理搜集,希望可以帮助到大家,更多的文章随时关注医学教育网!

正保医学教育网
上医学教育网 做成功医学人
打开APP
全部评论(0打开APP查看全部 >
精品课程

临床助理医师-高效定制班

直播+录播 含班级服务

4180

查看详情
热点推荐:
0
0
0
评论
取消
复制链接,粘贴给您的好友

复制链接,在微信、QQ等聊天窗口即可将此信息分享给朋友
前往医学教育网APP查看,体验更佳!
取消 前往
您有一次专属抽奖机会
可优惠~
领取
优惠
注:具体优惠金额根据商品价格进行计算
恭喜您获得张优惠券!
去选课
已存入账户 可在【我的优惠券】中查看