临床助理医师

考试动态
复习指导

临床助理医师技能基本操作—手术刷手法评分标准

医学教育网编辑为大家整理总结了临床助理医师技能基本操作—手术刷手法评分标准,详情如下:

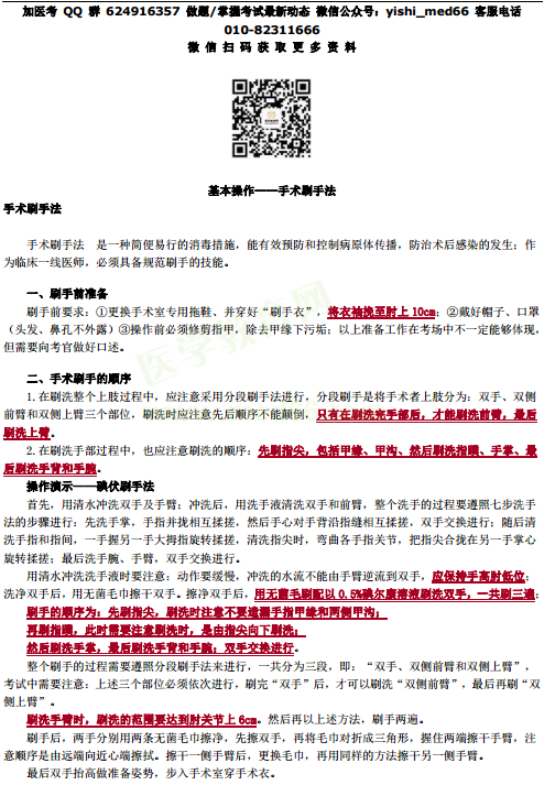
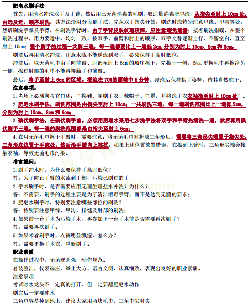
手术刷手法

手术刷手法

手术刷手法

编辑推荐:

政策解读!2019临床助理医师技能新三站怎么考?

2019年临床助理重要通知提前知!一键订阅!

2019年临床执业助理医师技能三站考试重点/试题汇总

收藏!实践技能操作试题∣ 考试视频汇总 拿下60分+!

直播二维码

(扫码入群看免费直播>>)

上文关于“临床助理医师技能基本操作—手术刷手法评分标准”的文章由医学教育网编辑整理搜集,希望可以帮助到大家,更多的文章随时关注医学教育网临床助理技能医师辅导精华栏目!

〖医学教育网版权所有,转载必究〗

正保医学教育网
上医学教育网 做成功医学人
打开APP
全部评论(0打开APP查看全部 >
精品课程

临床助理医师-高效定制班

直播+录播 含班级服务

4180

查看详情
热点推荐:
0
0
0
评论
取消
复制链接,粘贴给您的好友

复制链接,在微信、QQ等聊天窗口即可将此信息分享给朋友
前往医学教育网APP查看,体验更佳!
取消 前往
您有一次专属抽奖机会
可优惠~
领取
优惠
注:具体优惠金额根据商品价格进行计算
恭喜您获得张优惠券!
去选课
已存入账户 可在【我的优惠券】中查看