全科主治医师考试

考试动态
复习指导
互动交流

2024年全科主治医师考试报名流程!快码住!

热点内容推荐

每日一练> 考试大纲>
考试政策> 课程免费试听>

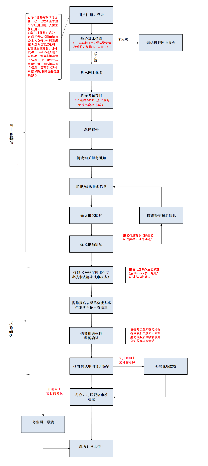
2024年全科主治医师考试报名即将开始,有很多考生关于报名整体流程还不是很清楚。为了帮助大家了解,医学教育网为大家整理【全科主治医师考试报名流程图】如下:

1.采用现场确认方式的考区报名流程:

现场确认_副本_副本

2.采用线上确认方式的考区(仅限天津、上海、新疆兵团)报名流程:

线上确认-20221223111244419_副本

温馨提示:上图根据2023年全科主治医师考试报名流程整理,仅供参考,具体以2024年实际情况为准。

正保医学教育网
上医学教育网 做成功医学人
打开APP
全部评论(0打开APP查看全部 >
精品课程

全科主治医师无忧实验班

报名/考试不过 按协议重学

1780

查看详情
热点推荐:
0
0
0
评论
取消
复制链接,粘贴给您的好友

复制链接,在微信、QQ等聊天窗口即可将此信息分享给朋友
前往医学教育网APP查看,体验更佳!
取消 前往
您有一次专属抽奖机会
可优惠~
领取
优惠
注:具体优惠金额根据商品价格进行计算
恭喜您获得张优惠券!
去选课
已存入账户 可在【我的优惠券】中查看