外科主治医师考试

考试动态
复习指导
互动交流

速记!2022年外科主治教材变动总结—神经外科学篇

考生速看!2022年外科主治医师教材公布啦!一些考点内容发生变动,医学教育网整理了2022年外科主治教材变动总结—神经外科学篇,一起看看哪些考点变了吧!

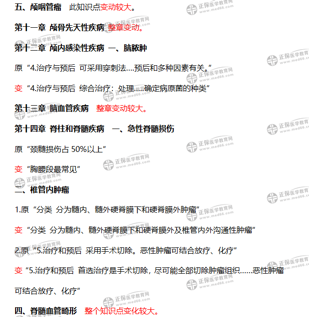
神经外科学1

神经外科学2

神经外科学3


想要了解更多2022年外科主治医师教材考点变动内容,可以点击以下链接查看:

巨变!2022年外科主治医师官方教材变动汇总!

医学教育网为大家提供2022年外科主治医师考试辅导视频,专业师资授课,科学制定复习计划,更有专业老师在线答疑!  点击了解更多>>

【医学教育网原创,转载必究】

以上“速记!2022年外科主治教材变动总结—神经外科学篇”由医学教育网为大家整理,希望对大家有所帮助,更多资讯请关注医学教育网!

推荐阅读:

【免费下载】2022年外科主治医师考试大纲汇总(完整版)!

掌握!2022年外科主治医师考试「肿瘤」考点总结!

2022年外科主治考点速记&题目演练—肛管直肠专题

正保医学教育网
上医学教育网 做成功医学人
打开APP
全部评论(0打开APP查看全部 >
精品课程

2026年外科主治课程

报名/考试不过 按协议重学

1780

了解详情
热点推荐:
0
0
0
评论
取消
复制链接,粘贴给您的好友

复制链接,在微信、QQ等聊天窗口即可将此信息分享给朋友
前往医学教育网APP查看,体验更佳!
取消 前往
您有一次专属抽奖机会
可优惠~
领取
优惠
注:具体优惠金额根据商品价格进行计算
恭喜您获得张优惠券!
去选课
已存入账户 可在【我的优惠券】中查看