西医综合考研

考试动态
复习指导
首页 > 西医综合考研 > 考试经验 > 正文

北华大学2021临床医学院专业学位考试科目与加试内容

有没有临床医学专业目标院校是北华大学的同学么?医学教育网小编在北华大学的官网上查阅到了“北华大学2021临床医学院专业学位考试科目与加试内容”的公告,为帮助各位目标院校是北华大学临床医学院的考生了解自己选择的专业的具体科目内容与招生计划,医学教育网小编整理内容如下:

北华大学2021临床医学院专业学位考试科目与加试内容

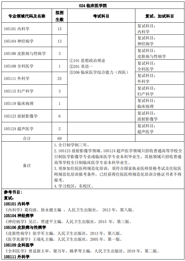
北华大学临床医学院考试科目与复试加试科目

北华大学临床医学院考试科目与复试加试科目1

以上是医学教育网小编整理的“北华大学2021临床医学院专业学位考试科目与加试内容”全部内容,想了解更多医学专业硕士研究生考试的动态资讯、政策解析与公共课内容,请点击医学教育网。

正保医学教育网
上医学教育网 做成功医学人
打开APP
考生必看
取消
复制链接,粘贴给您的好友

复制链接,在微信、QQ等聊天窗口即可将此信息分享给朋友
前往医学教育网APP查看,体验更佳!
取消 前往
您有一次专属抽奖机会
可优惠~
领取
优惠
注:具体优惠金额根据商品价格进行计算
恭喜您获得张优惠券!
去选课
已存入账户 可在【我的优惠券】中查看