要在云南省参加2021年全国硕士研究生考试的考生们注意了!云南省的报考昆明医科大学报名的注意事项,已经由昆明医科大学发布了!为帮助各位考生了解公告内容,医学教育网小编从昆明医科大学研究生院的官网上查找到了“云南省发布省内考生报考昆明医科大学报名的注意事项”通知内容如下,各位同学注意看了!
各位考生:
2021年全国硕士研究生招生考试报名工作即将开始,《云南省2021年全国硕士研究生招生考试报名公告》已发布,请仔细阅读报名公告:https://www.ynzs.cn/html/content/4168.html。《云南省2021年全国硕士研究生招生考试报名公告》适用于云南省内考生,省外考生请关注所在地省级教育招生考试机构发布的报名公告。
一、云南省硕士研究生招生单位及报考点安排
2021年我省硕士研究生招生考试报名共设16个报考点,分别为昭通市招考办、曲靖市招考办、红河州招考办、大理州招考院、保山市招考办、楚雄州招考办、五华区招考办、盘龙区招考办、西山区招考中心、呈贡区招考院、官渡区招考办、云南大学、昆明理工大学、云南师范大学、云南财经大学、云南农业大学。
二、云南省2021年硕士研究生报名期间报考点咨询联系方式

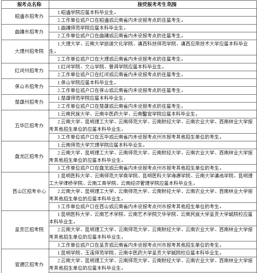
三、2021年云南省各报考点接受报考昆明医科大学考生范围


以上是医学教育网小编整理的“云南省发布省内考生报考昆明医科大学报名的注意事项”全部内容,想了解更多医学考研知识及内容,请点击医学教育网。预祝大家都可以顺利报名!
编辑推荐:
9月24日考研预报名开始,关于预报名的这些你都了解了吗?
2021年全国硕士研究生考试网上报名公告汇总(更新中)