医学考研

考试动态
复习指导
首页 > 医学考研 > 复试公告 > 正文

武汉科技大学医学院2020硕士研究生复试工作公告

医学教育网小编在武汉科技大学研究生院的官网上查阅到了“武汉科技大学医学院2020硕士研究生复试工作实施办法”,为帮助各位想要报考武汉科技大学的考生了解,医学教育网小编整理通知内容如下:

武汉科技大学医学院2020复试1

武汉科技大学医学院2020复试2

武汉科技大学医学院2020复试3

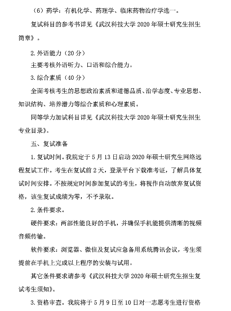
武汉科技大学医学院2020复试4

武汉科技大学医学院2020复试5

武汉科技大学医学院2020复试6

以上是医学教育网小编整理的“武汉科技大学医学院2020硕士研究生复试工作公告”全部内容,想了解更多医学考研知识及内容,请点击医学教育网。

正保医学教育网
上医学教育网 做成功医学人
打开APP
热点推荐:
考生必看
取消
复制链接,粘贴给您的好友

复制链接,在微信、QQ等聊天窗口即可将此信息分享给朋友
前往医学教育网APP查看,体验更佳!
取消 前往
您有一次专属抽奖机会
可优惠~
领取
优惠
注:具体优惠金额根据商品价格进行计算
恭喜您获得张优惠券!
去选课
已存入账户 可在【我的优惠券】中查看