医学考研

考试动态
复习指导
首页 > 医学考研 > 复试内容 > 正文

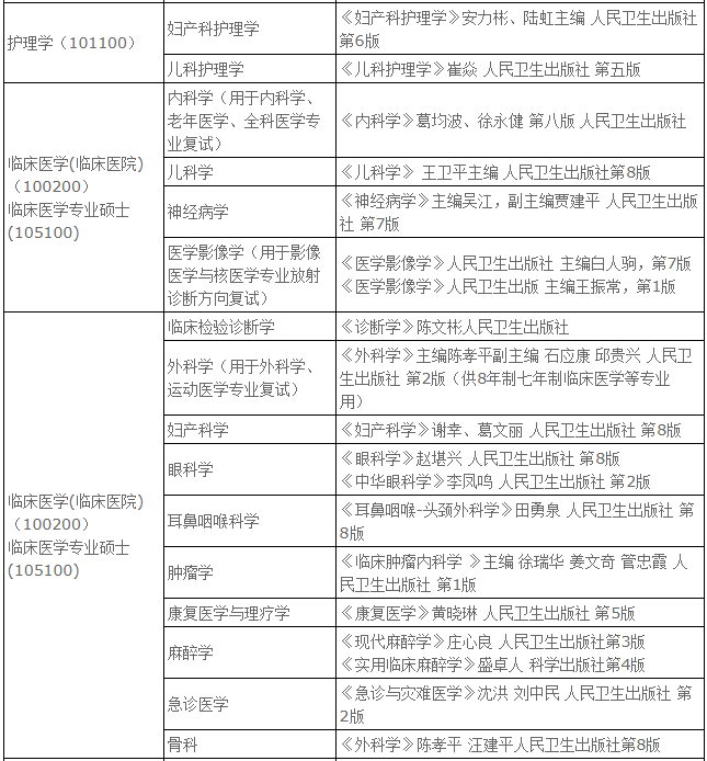
大连大学2020年硕士研究生复试科目及参考书目

有参加了大连大学21考研初试的考生吗?医学教育网小编在大连大学的研究生院官网上查阅到了“大连大学2020年硕士研究生复试科目及参考书目”,为帮助各位参加了大连大学的初试的考生参考,医学教育网小编整理通知内容如下:

大连大学

以上是医学教育网小编整理的“大连大学2020年硕士研究生复试科目及参考书目”全部内容,想了解更多医学考研知识及内容,请点击医学教育网。


正保医学教育网
上医学教育网 做成功医学人
打开APP
考生必看
取消
复制链接,粘贴给您的好友

复制链接,在微信、QQ等聊天窗口即可将此信息分享给朋友
前往医学教育网APP查看,体验更佳!
取消 前往
您有一次专属抽奖机会
可优惠~
领取
优惠
注:具体优惠金额根据商品价格进行计算
恭喜您获得张优惠券!
去选课
已存入账户 可在【我的优惠券】中查看