医学考研

考试动态
复习指导
首页 > 医学考研 > 复试内容 > 正文

吉林大学白求恩第一临床医学院2021年研究生考试复试科目(专业学位)

有参加了吉林大学白求恩第一临床医学院初试的考生吗?医学教育网小编在吉林大学的研究生院官网上查阅到了“吉林大学2021年全日制硕士研究生招生专业目录”,为帮助各位参加了吉林大学白求恩第一临床医学院的初试的考生了解,医学教育网小编整理通知内容如下:

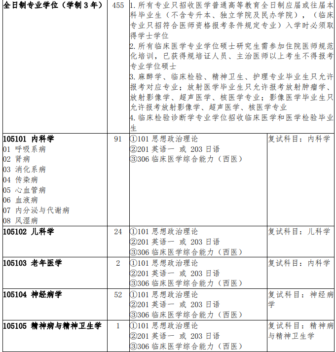
吉林大学白求恩第一医学院复试科目1

吉林大学白求恩第一医学院复试科目2

吉林大学白求恩第一医学院复试科目3

吉林大学白求恩第一医学院复试科目5

以上是医学教育网小编整理的“吉林大学白求恩第一临床医学院2021年研究生考试复试科目”全部内容,想了解更多医学考研知识及内容,请点击医学教育网。

正保医学教育网
上医学教育网 做成功医学人
打开APP
热点推荐:
考生必看
取消
复制链接,粘贴给您的好友

复制链接,在微信、QQ等聊天窗口即可将此信息分享给朋友
前往医学教育网APP查看,体验更佳!
取消 前往
您有一次专属抽奖机会
可优惠~
领取
优惠
注:具体优惠金额根据商品价格进行计算
恭喜您获得张优惠券!
去选课
已存入账户 可在【我的优惠券】中查看