医学考研
考试动态
栏目首页
报名时间
招生简章
准考证
考试时间
成绩查询
分数线
录取通知
复习指导
考研复试
考研调剂
公共课
首页
>
医学考研
>
公共课
> 正文
2023年统考考生需准备的网报信息
医学教育网
2022-09-16
大号
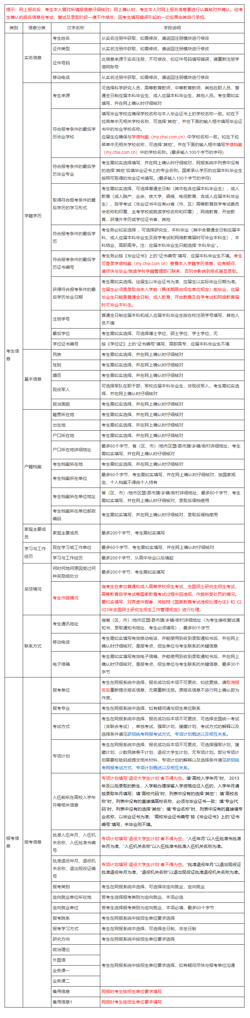
中国研究生招生信息网发布2023年统考考生需准备的网报信息,具体内容如下:
展开阅读全文
正保医学教育网
上医学教育网 做成功医学人
打开APP
小编精选
【重大消息】2023年考研时间确定为12月24日-26日!
分享:
热点推荐:
2023考研英语长难句练习8
关于摸排宁夏2023年全国硕士研究生招生考试考生信息的通告
浙江:“浙”里有一份防疫公告待查收!请及时上网申报信息
又是一年考研冲刺,星光不负赶路人
研考网上确认后,这七件事值得考生关注
考生必看
考试介绍
考试科目
考试大纲
报名时间
报名条件
考试时间
成绩查询
分数线
APP下载
加入跑团
正保医学教育网客户端
免费下载
取消
复制链接,粘贴给您的好友
复制链接,在微信、QQ等聊天窗口即可将此信息分享给朋友
取消
复制链接
前往医学教育网APP查看,体验更佳!
取消
前往
您有一次专属抽奖机会
可优惠
~
元
领取
优惠
注:具体优惠金额根据商品价格进行计算
恭喜您获得
张优惠券!
去选课
已存入账户 可在
【我的优惠券】
中查看