医学考研

考试动态
复习指导
首页 > 医学考研 > 录取通知 > 正文

山东大学发布关于2021级研究生新生报到须知

天下没有白费的努力。为帮助各位考生及时了解录取结果,医学教育网小编在山东大学研究生院的官网上查找到了“山东大学2021级研究生新生报到须知”通知内容如下,请同学仔细查看!有问题请及时联系学校!

祝贺你被录取为山东大学2021级研究生。

为方便你顺利入学报到,现将有关入学报到事项通知如下,请提前做好准备,按时到学校报到。

一、报到安排

(一)报到凭证

新生凭录取通知书、有效身份证件、毕业证和学位证(无学位证者可不带)的全部原件办理报到手续。

(二)报到时间

1.[1051]临床医学、[1052]口腔医学专业学位:7月22日,具体安排由齐鲁医学院另行通知。

2.其他专业:9月7日。届时,我校将在相关站点设置接站服务点。报到的具体安排会后续在山大研招网公布,请及时关注。

二、组织关系转移

省内新生党员请联系原党组织关系所在单位通过“灯塔-党建在线”综合管理服务平台发起组织关系转接,接收党组织填写“中共山东大学××学院(所、中心)委员会(名称要填全称)”。省外新生党员请联系原党组织关系所在单位开具纸质介绍信,并持信至录取单位党委(党总支、直属党支部)办理。纸质组织关系介绍信须由具有审批预备党员权限的基层党委出具。介绍信抬头填写“中共山东大学委员会”,接收单位填写“山东大学××学院(所、中心)党委(或党总支、直属党支部)”。详情可咨询各录取单位或查询各录取单位网站。

共青团员须通过“智慧团建”系统或持原学校(单位)介绍信和团员证到录取单位团委办理组织关系转入,介绍信抬头为“山东大学××学院(所、中心)团委(团工委)”,“智慧团建系统”中转入支部名称或其他具体问题可咨询录取单位团委。

三、档案转移

录取类别为非定向就业的学生和“少数民族高层次骨干人才计划”非在职学生须转档案;录取类别为定向就业(“少数民族高层次骨干人才计划”非在职除外)的学生不转档案。档案请寄至录取单位党委。调档函随录取通知书一并寄给考生,如提前需要,可向录取单位索取。

四、户口迁移

按照公安部“入学时可以自愿选择是否办理户口迁移手续”、山东省公安厅《关于调整驻鲁普通高等学校录取省内新生户口迁移政策的通知》的规定,凡需将户口迁移至学校的新生,入学时须持:

山东省外新生:户口迁移证、录取通知书。户口迁移证中的姓名用字必须同录取通知书、居民身份证中的姓名用字一致,并加盖户口专用章,户口迁移证上必须填写18位数字的身份证号码,户口迁移证上人数只限录取学生本人;

山东省内新生:家庭居民户口簿或集体户口常住人口登记卡(须提交单位或学校集体户口首页复印件)、录取通知书。家庭居民户口簿或集体户口常住人口登记卡必须保证所辖派出所户口专用章规范清晰。按照青岛市现行规定,青岛校区户口迁移仅限接收当年入学的全日制在校生。

如有变动,根据当地公安机关落户政策执行。

录取到中心校区、洪家楼校区的新生户口迁移地址一栏填写:山东省济南市历城区山大南路27号山东大学。(咨询电话:0531-88364952)

录取到趵突泉校区的新生户口迁移地址一栏填写:山东省济南市历下区文化西路44号山东大学。(咨询电话:0531-88382551)

录取到千佛山校区的新生户口迁移地址一栏填写:山东省济南市历下区经十路17923号山东大学。(咨询电话:0531-88392536)

录取到兴隆山校区的新生户口迁移地址一栏填写:山东省济南市市中区二环东路12550-2号山东大学。(咨询电话:0531-86358119)

录取到软件园校区的新生户口迁移地址一栏填写:山东省济南市历下区舜华路1500号山东大学。(咨询电话:0531-88391665)

录取到威海校区的新生户口迁移地址一栏填写:山东省威海市环翠区山东大学(威海)。(咨询电话:0631-5688296)

录取到青岛校区的新生户口迁移地址一栏填写:山东省青岛市即墨滨海路72号山东大学。(咨询电话:0532-58630080)

五、工资关系转移

录取为全日制且入学后无固定工资收入的研究生,若入学前有工作单位,须向录取单位提交工资关系转移证明。具体事宜可咨询录取单位。

六、定向就业合同

录取类别为定向就业的新生,须与山东大学、用人单位分别签订定向就业合同。与学校签订的合同随录取通知书一并邮寄给考生,新生本人签字后请将其中一份邮寄至山东大学研究生招生办公室。因大部分快递公司无法进入校园,考生回寄时务必用顺丰或EMS进行邮寄(不要用“顺丰同城”)。

邮寄地址:山东省济南市山大南路27号山东大学明德楼B321室,山东大学研究生招生办公室收,收件电话:0531-88364334。

考生与用人单位的合同由考生与单位自行协商签订,无需邮寄至学校。

七、住宿安排

全日制新生住宿由学生公寓管理服务中心统一安排。新生在招生单位报到后,凭录取通知书和身份证到各校区宿舍楼值班室办理入住手续。(公寓中心总值班电话:0531-88362860;中心校区咨询电话:0531-88365349;洪家楼校区咨询电话:0531-88377157;趵突泉校区咨询电话:0531-88381604;千佛山校区咨询电话:0531-88393086;软件园校区咨询电话:0531-88391384;兴隆山校区咨询电话:0531-86358018;威海校区咨询电话:0631-5688850、5688851;青岛校区咨询电话:0532-58630060)。

非全日制研究生原则上不安排住宿。对确有住宿需求的,请向本人所在学院提出申请,学生公寓管理服务中心将根据学生申请情况和宿舍空余床情况进行适当安排,但不保证申请者都能安排且住宿地点与所在学院在同一校区。

学生公寓床上用品可自带(推荐尺寸:棉被2.1m×1.48m、棉褥2.0m×0.9m、床单2.3m×1.2m、被套2.2m×1.55m、硬质棉床垫1.95.m×0.9m、枕套0.65m×0.40m;枕芯0.45m×0.27m、蚊帐2.0m×0.9m×1.7m)。同时为方便新生,保证质量,防止“黑心棉”和流行性疾病流入学校,由学校联系有关厂家为新生提供合格的学生公寓床上用品,新生入学时可到学校指定地点自愿购买。其他生活用品自带。

八、研究生管理信息系统

为方便新生入学报到与注册,所有新生须在山东大学研究生管理信息系统中完善个人信息,并按时完成系统要求的业务申请。新生还可在系统中针对新生功能阅读相关文件,浏览相关通知信息。

研究生管理信息系统将于8月1日开通(参加临床医师规范化培训提前报到的新生登陆系统时间另行通知)。地址: http://gradms.sdu.edu.cn,用户名为个人学号,博士生初始密码为D+身份证号码后7位,硕士生初始密码为M+身份证号码后7位,身份证号码中最后一位若为“X”,须大写。

九、培养计划制定和英语分级教学

所有研究生均须登录研究生管理信息系统制定培养计划,具体事宜请于7月31日后登录山东大学研究生院网站(www.grad.sdu.edu.cn)查看关于研究生制定培养计划的通知。

学校将于8月1日开始对全体学术型硕士及符合免修条件的专业学位硕士进行英语水平登记,并根据登记结果进行分级教学,具体安排请关注研究生院网站通知。

十、入学前安全教育

为了帮助你平安、顺利地度过美好的校园时光,提高安全素质,学校组织开展线上安全教育课程,你可以通过手机端随时随地学习安全知识网络微课程。在入学报到前,请按如下方式自主完成学习和考试。

1.手机端学习平台入口:请扫描下方二维码关注微信公众号“平安山大”,点击菜单【平安校园】——【新生安全教育】——【开始学习】——依次输入学校名称(山东大学)、用户名、密码(均为学号,从本人录取通知书查看),点【提交】绑定信息,进入平台首页的【新生安全教育】,进行安全微课的学习、考试。

山东大学

2.学习支持:学习过程中遇到问题可咨询“在线课服”或加答疑QQ群号:975137087咨询。

3.开放时间:收到通知书起至2021年8月31日,请务必在此日期前完成学习和考试,相关学习记录数据将反馈给各学院等教学单位。

(特别提醒:以“山东大学2021新生群”等名义建立的QQ群、微信群、微信公众号等各类交流平台,需谨慎甄别,防止上当受骗,一定认清山东大学官方网站)

十一、校园卡安排

1.济南各校区、青岛校区2021级研究生新生校园卡获得方式:

(1)研究生新生在所在校区校园卡自助一体机或自助补卡机上自助领取校园卡。

领卡方式:点领卡服务——放(刷)身份证——输入学号——确认取卡。

(2)本校硕博连读的研究生,不制作新校园卡,原校园卡在校园卡自助一体机或校园卡圈存机上做“卡片校正”后继续使用。

温馨提示:领到校园卡后,持二代身份证在校园卡自助一体机或校园卡圈存机上修改密码。

2.威海校区2021级研究生新生校园卡获得方式:

威海校区各类新生校园卡,请到各院系辅导员处领取。

3.为了方便校园卡充值和使用更多功能,请下载安装虚拟校园卡手机版或关注绑定校园卡微信公众号(小程序版)

山东大学

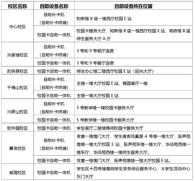
4.各校区自助补(领)卡机、校园卡一体机安装位置如下:

山东大学

十二、其他事宜

1.新生报到时须准备近期一寸免冠照片6张。

2.济宁医学院报到具体事宜以济宁医学院安排为准。

3.报到安排可能会有变化,请及时关注本通知的相关更新。

无目的读书是散步而不是学习!很高兴各位考生在新的学期就可以开始自己三年的研究生生活!以上是医学教育网小编整理的“山东大学发布关于2021级研究生新生报到须知”全部内容,想了解更多医学考研知识及内容,请点击医学教育网。

推荐阅读:

已经进入拟录取名单?除了高兴还要注意这些!

2021年全国优秀大学生夏令营招生公告整理—医学相关专业

正保医学教育网
上医学教育网 做成功医学人
打开APP
热点推荐:
考生必看
取消
复制链接,粘贴给您的好友

复制链接,在微信、QQ等聊天窗口即可将此信息分享给朋友
前往医学教育网APP查看,体验更佳!
取消 前往
您有一次专属抽奖机会
可优惠~
领取
优惠
注:具体优惠金额根据商品价格进行计算
恭喜您获得张优惠券!
去选课
已存入账户 可在【我的优惠券】中查看