医学教育网小编在长春工业大学的官网上查阅到了“长春工业大学2021年硕士研究生招生预调剂公告”,为帮助各位想要调剂到长春工业大学的考生了解,医学教育网小编整理通知内容如下:
2021年全国硕士研究生招生考试初试成绩已经发布,参照历年全国硕士研究生招生考试考生进入复试的初试成绩基本要求,预计我校部分专业需适量接收调剂考生。欢迎广大考生填报本人预调剂信息,在调剂系统正式开通之后完成调剂工作。
一、拟调剂专业
(一)学术学位


(二)专业学位

注:以上仅为拟调剂专业,待2021年实际招生计划数正式下达后,未列入专业亦可能招收调剂考生,请各位考生予以关注,实际调剂专业以研招网调剂系统正式开通后我校发布的调剂公告为准。
二、调剂基本条件
(一)符合调入专业的报考条件。
(二)初试成绩符合第一志愿报考专业在“全国初试成绩基本要求”中对“A类考生”的要求。
(三)调入专业与第一志愿报考专业相同或相近。应在同一学科门类范围内。
(四)初试科目与调入专业初试科目相同或相近,其中初试全国统一命题科目应与调入专业全国统一命题科目相同。
(五)第一志愿报考工商管理、公共管理、旅游管理、工程管理、会计、图书情报、审计专业学位硕士的考生,在满足调入专业报考条件的基础上,可申请相互调剂,但不得调入其他专业;其他专业考生也不得调入以上专业。
(六)其他特殊要求将在国家线公布后,在调剂公告中及时发布。
三、预调剂工作
调剂系统开通前,有调剂意向的考生可填写《长春工业大学2021年预调剂硕士研究生报名表》,并发送到邮箱654456370@qq.com(邮件请以“本人姓名+拟调剂专业”命名)。请大家在调剂系统正式开通之后保持通讯畅通,如有专业调剂需要,我们将与您取得联系。
四、正式调剂流程
1.请有调剂意向的考生在“全国硕士生招生调剂服务系统”开通后,及时登陆中国研究生招生信息网(http://yz.chsi.com.cn),按要求填写调剂志愿。
2.我校将于24小时之内通过“全国硕士生招生调剂服务系统”筛选考生,确定是否接收调剂并发送复试通知。
3.考生需在我校发出复试通知后12小时内登陆“全国硕士生招生调剂服务系统”确认到我校参加复试。
4.考生确认复试通知后,请按照我校2021年硕士研究生招生专业目录及复试通知的相关要求做好复试准备。
5.复试结束后我校会及时通过“全国硕士生招生调剂服务系统”向考生发放待录取通知,考生应于12小时内登陆“全国硕士生招生调剂服务系统”接受待录取,否则取消录取资格。
五、学费及奖助体系
(一)2021级硕士研究生学费标准8000元/人·年(不含MBA、MPA,入学时按年度交费),工商管理(MBA)学费4万元/人·三年,公共管理(MPA)学费3万元/人·三年。
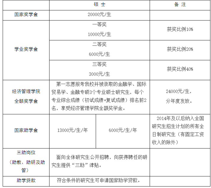
(二)其他奖助政策体系

六、特殊说明
以上相关要求若与教育部2021年硕士研究生招生调剂政策不符,以教育部政策为准。
七、联系方式
地址:长春市延安大街2055号,长春工业大学南湖校区办公楼1426室(邮编130012)
联系人:蔡老师、王老师、刘老师
电话:0431—85716566、85716157
长春工业大学2021年硕士调剂咨询QQ群:261113719
研究生院网站:http://www.yjsy.ccut.edu.cn/(相关通知会在此网站通知,请考生及时查看。)
附件下载:

长春工业大学2021年预调剂硕士研究生报名表
以上是医学教育网小编整理的“长春工业大学发布2021年硕士研究生招生预调剂公告”全部内容,想了解更多医学考研知识及内容,请点击医学教育网。预祝大家顺利调剂到自己喜欢的专业!