医学教育网小编在海军工程大学的官网上查阅到了“海军工程大学2021年军队硕士研究生招生预调剂公告”,为帮助各位想要调剂到海军工程大学的考生了解,医学教育网小编整理通知内容如下:
根据我校军队硕士研究生第一志愿考生初试情况和往年复试分数线,预计我校在下列专业尚有缺额。
一、预计接收调剂的生源类别、专业
我校2021年军队硕士研究生仅接收军队在职干部调剂。
海军工程大学2021年军队硕士研究生招生预计接收调剂专业情况表

标注“√”的学科暂未明确调剂计划,拟根据我校第一志愿考生上线情况和考生调剂志愿投递情况进行计划调配和择优选拔。
二、调剂要求
(1)考生初试成绩达到《2021年军队硕士研究生招生考试进入复试的初试成绩基本要求》,且符合调入专业的报考条件。
(2)申请调入专业与第一志愿报考专业相同或相近。
(3)初试科目与申请调入专业初试科目相同或相近,其中统考科目原则上应相同。
(4)考生调剂须由所在单位开具同意调剂的证明。其中,由非全日制调剂到全日制的考生,须经所在师(旅)级单位政治工作部门批准(在《军队研究生招生复试审查表》中明确)。未经所在单位批准,不能开具证明的一律不予录取。
(5)符合我校2021年硕士研究生招生简章中规定的其他报考条件。
三、调剂程序
(一)预调剂报名
符合我校调剂条件的考生,可于3月31日前登录我校预调剂报名信息采集程序(https://www.wjx.cn/vj/h44cRn8.aspx),提交预调剂志愿。同等条件下,预调剂报名成功的考生可优先进入复试。
(二)正式调剂流程
我校接收调剂报名以考生在“军队硕士生招生调剂服务系统”正式提交的调剂信息为准。
1.我校在军委机关规定时间(一般为4月上旬),通过军网“军队硕士生招生调剂服务系统”(http://27.132.15.203/zhaosheng)发布各学科生源缺额信息。
2.符合调剂条件的考生在规定时间内登录军网“调剂服务系统”填报调剂申请(考生用户名为考生编号,密码为姓名拼音)。
3.我校审查调剂考生资格,向符合条件的考生发送复试通知,考生确认接受复试后,按我校规定的时间地点参加复试。
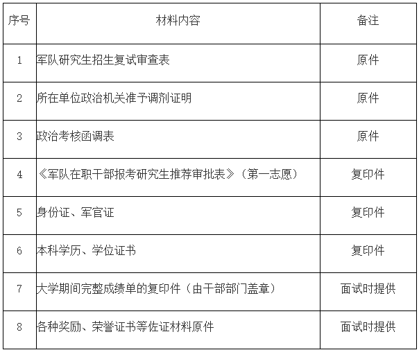
四、调剂考生须提供材料

待我校复试方案确定后,调剂考生按要求将上述材料面呈或邮寄至我校研招办。
五、复试和录取
1.复试形式:待定。
2.复试内容:包括思想政治素质和品德考核、考研动机、外语应用能力、专业基础能力和个人特长等内容。复试内容以我校发布的《2021年硕士研究生复试录取工作办法(军队计划)》为准。
3.学校根据专业招生计划、考生总成绩排名情况对调剂考生进行择优录取。总成绩相同的考生按初试成绩由高到低进行排序。
六、其他说明
1.我校全日制硕士研究生学制为2.5年,非全日制硕士研究生学制为3.5年。在读期间,研究生可通过申请-审核、硕博连读、普通招考等方式报考我校博士研究生。
2.报考军队计划的考生录取后不收取学费,实行军队供给。
七、联系方式
地址:湖北省武汉市解放大道717号
邮编:430033
联系部门:研究生招生办公室
联系电话: 027-83642841
E-mail:hjgcdx_yzb@163.com
我校将在教育部、中央军委训练管理部、海军参谋部正式下达有关文件后,及时更新发布调剂缺额、具体办法和有关时间要求。有关政策办法如有调整,以上级机关发布的文件为准。
以上是医学教育网小编整理的“海军工程大学发布关于2021年军队硕士研究生招生的预调剂公告”全部内容,想了解更多医学考研知识及内容,请点击医学教育网。预祝大家顺利调剂到自己喜欢的专业!