医学考研

考试动态
复习指导
首页 > 医学考研 > 调剂公告 > 正文

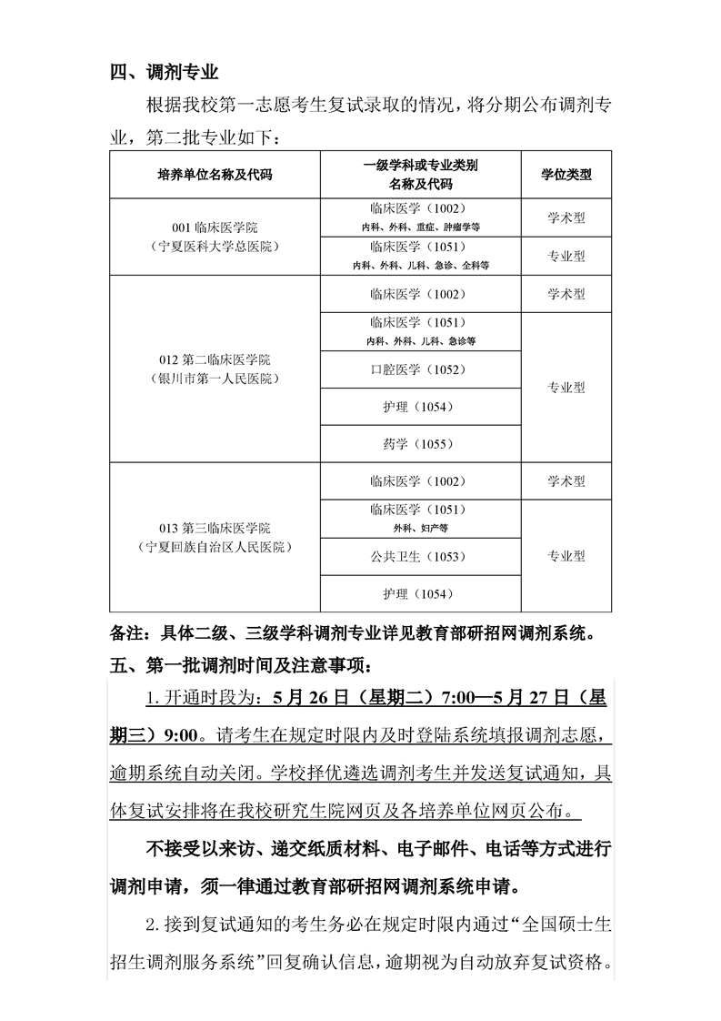
宁夏医科大学2020年硕招调剂复试公告(第二期)

“宁夏医科大学2020年硕招调剂复试公告(第二期)”相信是参加宁夏医科大学研究生考试的朋友比较关注的事情,随医学教育网小编整理一起来了解一下吧!

1

2

3

以上是医学教育网小编整理的“宁夏医科大学2020年硕招调剂复试公告(第二期)”全部内容,想了解更多医学考研知识及内容,请点击医学教育网。医学教育网成立至今已有15年,专注医学考试培训教育,已经为数百万学员提供了考证、从业和晋升等专业帮助,赢得了广大医学从业人员的认可和信赖,未来我们依然会为每一位在医学路上不断前进的你,提供便利的学习资源及优质的服务。

正保医学教育网
上医学教育网 做成功医学人
打开APP
热点推荐:
考生必看
取消
复制链接,粘贴给您的好友

复制链接,在微信、QQ等聊天窗口即可将此信息分享给朋友
前往医学教育网APP查看,体验更佳!
取消 前往
您有一次专属抽奖机会
可优惠~
领取
优惠
注:具体优惠金额根据商品价格进行计算
恭喜您获得张优惠券!
去选课
已存入账户 可在【我的优惠券】中查看