医学考研

考试动态
复习指导
首页 > 医学考研 > 招生简章 > 正文

温州医科大学2022年硕士招生临床医学(口腔医学)专业的学术型和专业型硕士研究生有何区别?

关于“温州医科大学2022年硕士招生临床医学(口腔医学)专业的学术型和专业型硕士研究生有何区别?”的问题,可能是2022年考研考友会咨询的问题。医学教育网小编根据官方内容,回复如下:

问题:温州医科大学2022年硕士招生临床医学(口腔医学)专业的学术型和专业型硕士研究生有何区别?

回复:

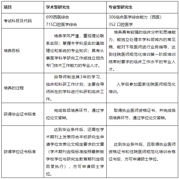
区别

推荐阅读:

【报名入口】2022年考研报名开启 报名流程及要点分享!

【常见问题】2022年统考考生考研常见问题汇总!

【考研大纲】2022考研大纲陆续发布中 请收藏

2022年医学考研冲刺刷题班,学霸带刷,助力冲刺!

以上就是“温州医科大学2022年硕士招生临床医学(口腔医学)专业的学术型和专业型硕士研究生有何区别?”的全部内容,希望对大家有所帮助!想了解更多医学硕士研究生考试相关内容,请继续关注医学教育网医学考研栏目。

正保医学教育网
上医学教育网 做成功医学人
打开APP
热点推荐:
考生必看
取消
复制链接,粘贴给您的好友

复制链接,在微信、QQ等聊天窗口即可将此信息分享给朋友
前往医学教育网APP查看,体验更佳!
取消 前往
您有一次专属抽奖机会
可优惠~
领取
优惠
注:具体优惠金额根据商品价格进行计算
恭喜您获得张优惠券!
去选课
已存入账户 可在【我的优惠券】中查看