医学教育网小编在中国科学院大学研究生学院的官网上查阅到了“中国科学院大学卡弗里理论科学研究所2021年招生信息”,为帮助各位想要报考中国科学院大学的考生了解,医学教育网小编整理通知内容如下:
中国科学院大学卡弗里理论科学研究所由中国科学院、中国科学院大学与美国卡弗里基金会共同建立。作为分布于国际知名高校中的20所卡弗里研究所之一,卡弗里理论科学研究所致力于成为一所国际性前沿理论科学研究中心。2021年,卡弗里理论科学研究所拟从应届本科毕业生中招收若干名直博生,在凝聚态物理理论、高能物理理论,以及相关交叉领域开展学习和研究,攻读博士学位。
卡弗里理论科学研究所依托中国科学院大学,可提供优质的研究生课程与学习研究氛围,并为在学研究生提供充足的奖助津贴。国科大卡弗里所与周边高校和研究所有良好的交流合作,每年都会举办多次凝聚态、高能物理、量子信息等领域的国际学术研讨会。卡弗里所鼓励研究生积极参与这些活动,建立国际联系与合作,并积极支持研究生前往国内外学术机构交流访问。
卡弗里所欢迎有志于物理基础理论研究工作、具有扎实理论基础的优秀本科生来我所攻读博士学位。有意向的同学请将个人简历、自我陈述、本科期间主干课程成绩及院系排名发送给张科研老师(zhangkeyan@ucas.ac.cn),或直接联系感兴趣的导师(邮箱请见下表)。此外,请联系至少一位老师将推荐信发送到上述地址。申请时间原则上不晚于2020年6月15日。我们将择优选拔部分申请人进行面试。面试时间及具体安排,将视疫情防控情况另行通知。
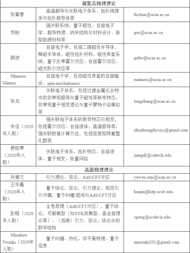
卡弗里所教师及研究领域

以上是医学教育网小编整理的“中国科学院大学卡弗里理论科学研究所2021年招生信息”全部内容,想了解更多医学考研知识及内容,请点击医学教育网。