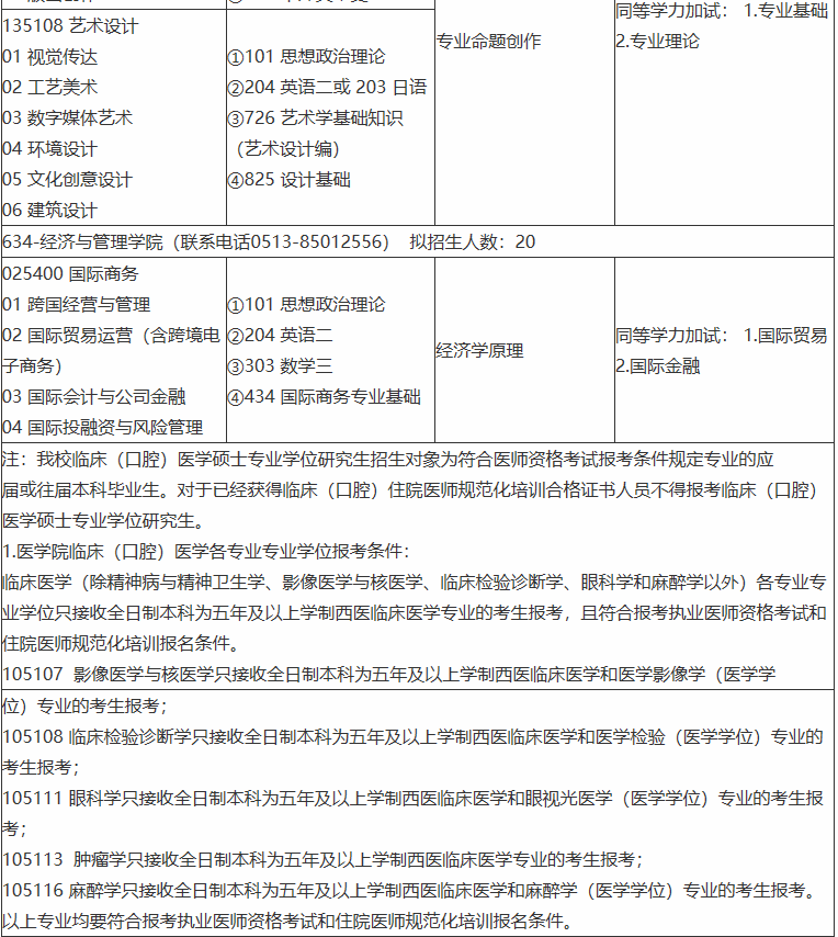
有想要目标院校是南通大学的考生吗?医学教育网小编在南通大学研究生学院的官网上查阅到了“南通大学公布2021年全日制专业学位硕士研究生招生专业目录”,为帮助各位想要了解南通大学专业学术2021年招生目录的考生,医学教育网小编整理通知内容如下:
为方便广大考生复习考试,我校将2021年硕士研究生招生专业目录及参考书目提前进行公布,以供参考,终稿以9月初国家文件下达为准。









请有意向的同学请一定注意查看简章内容啦!以上是医学教育网小编整理的“南通大学公布2021年全日制专业学位硕士研究生招生专业目录”全部内容,想了解更多医学考研知识及内容,请点击医学教育网。希望各位同学能选到自己心仪的院校并顺利通过初试!