有没有目标院校是清华大学的考生啊?医学教育网小编在清华大学研究生学院的官网上查阅到了“清华大学推荐免试2021年硕士研究生招生专业目录”,为帮助各位想要了解学府清华大学的2021年考研招生政策的考生们,医学教育网小编整理通知内容如下:
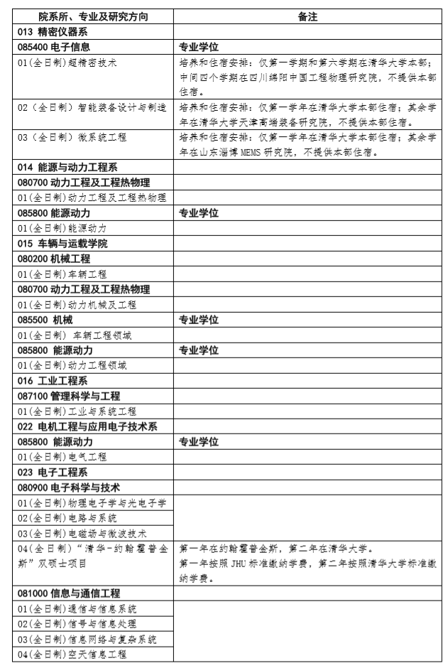
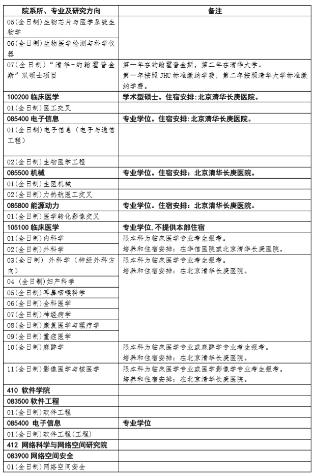
──清华大学2021 年硕士研究生招生专业目录(推荐免试)──
单位代码:10003 单位名称:清华大学 联系人:研究生招生办公室 电 话:010-62782192
地 址:北京市海淀区清华园 1 号 邮政编码:100084














请有意向的同学请一定注意查看简章内容啦!以上是医学教育网小编整理的“清华大学推荐免试2021年硕士研究生招生专业目录”全部内容,想了解更多医学考研知识及内容,请点击医学教育网。希望各位同学能选到自己心仪的院校并顺利通过复试!