医学考研

考试动态
复习指导
首页 > 医学考研 > 招生简章 > 正文

2021年同济大学硕士研究生入学考试招生章程(含专业目录)

目标院校是同济大学的同学们注意了!医学教育网小编在同济大学研究生学院的官网上查阅到了“2021年同济大学硕士研究生入学考试招生章程(含专业目录)”,为帮助各位想要了解同济大学2021年硕士研究生报考简章、政策招生专业的考生,医学教育网小编整理通知内容如下:

附件下载:

 同济大学2021全日制目录【9月17日更新】

 同济大学2021非全日制目录

 2020年全国统考各专业报录情况【供2021年参考】

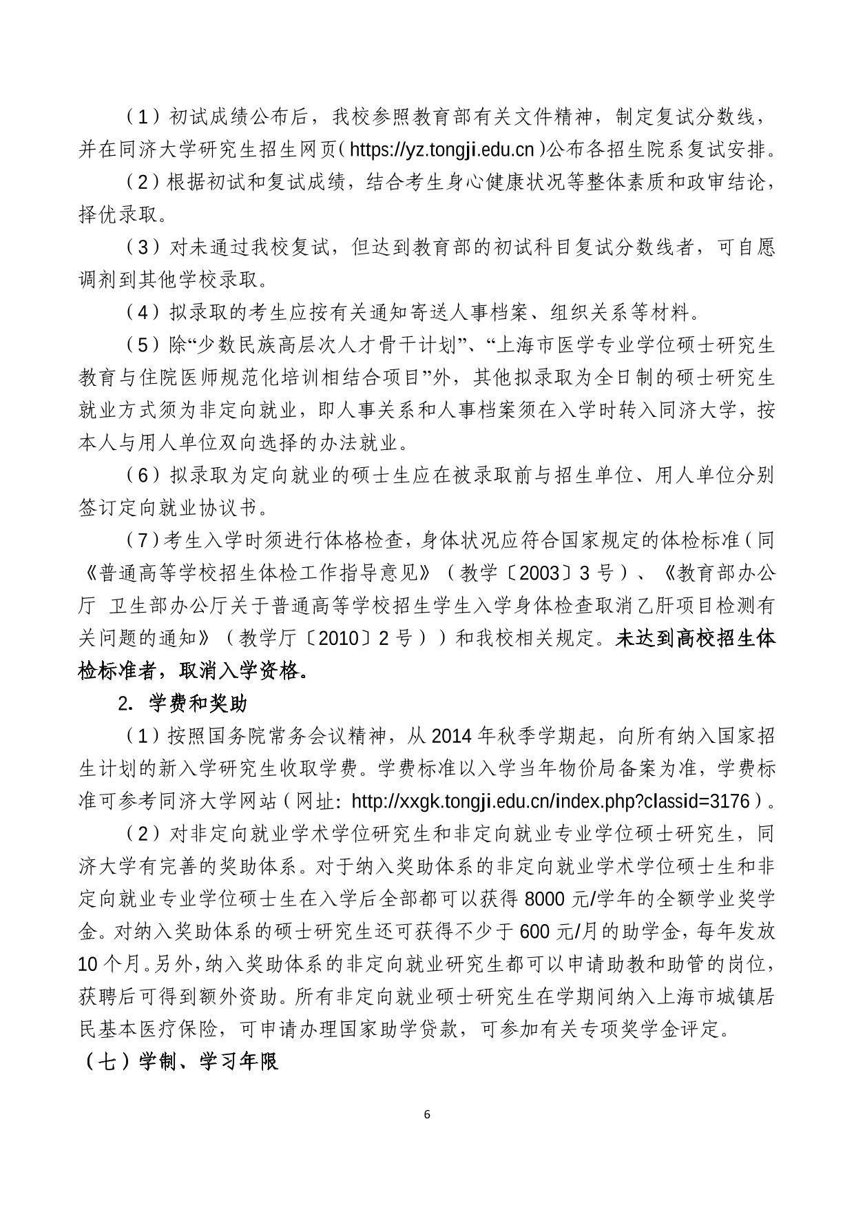
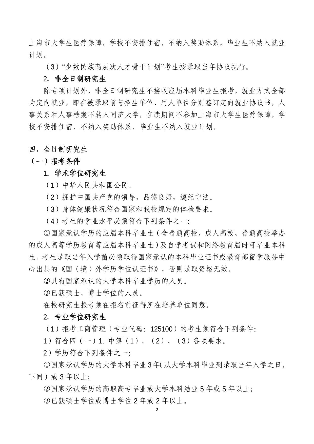
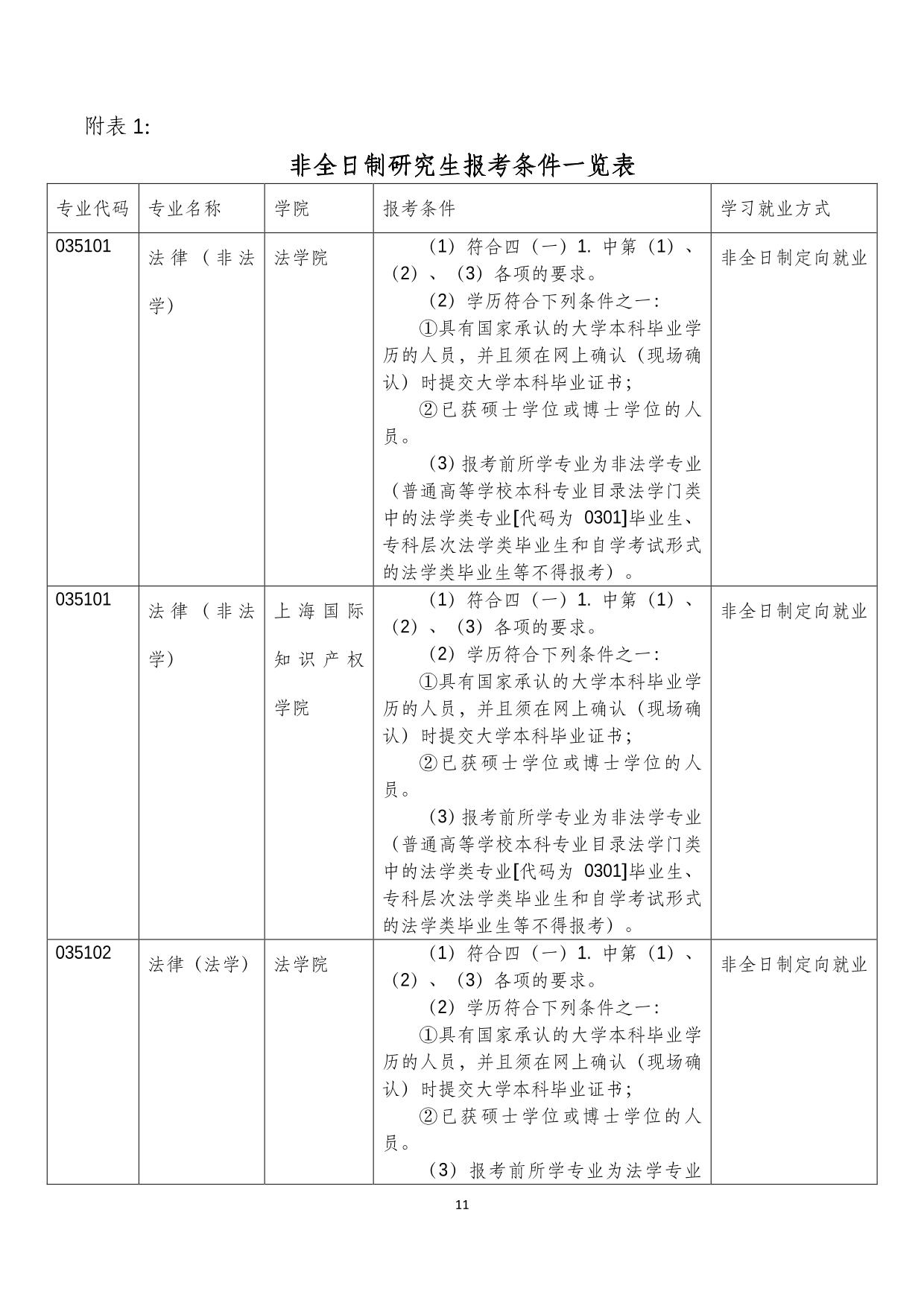
同济大学2021年硕士研究生招生简章1

同济大学2021年硕士研究生招生简章2

同济大学2021年硕士研究生招生简章3

同济大学2021年硕士研究生招生简章4

同济大学2021年硕士研究生招生简章5

同济大学2021年硕士研究生招生简章6

同济大学2021年硕士研究生招生简章7

同济大学2021年硕士研究生招生简章8

同济大学2021年硕士研究生招生简章9

同济大学2021年硕士研究生招生简章10

同济大学2021年硕士研究生招生简章11

同济大学2021年硕士研究生招生简章12

同济大学2021年硕士研究生招生简章13请有意向的同学请一定注意查看简章内容啦!以上是医学教育网小编整理的“2021年同济大学硕士研究生入学考试招生章程(含专业目录)”全部内容,想了解更多医学考研知识及内容,请点击医学教育网。希望各位同学能选到自己心仪的院校并顺利通过初试!

正保医学教育网
上医学教育网 做成功医学人
打开APP
热点推荐:
考生必看
取消
复制链接,粘贴给您的好友

复制链接,在微信、QQ等聊天窗口即可将此信息分享给朋友
前往医学教育网APP查看,体验更佳!
取消 前往
您有一次专属抽奖机会
可优惠~
领取
优惠
注:具体优惠金额根据商品价格进行计算
恭喜您获得张优惠券!
去选课
已存入账户 可在【我的优惠券】中查看