有2021年考研目标院校是安徽中医药大学的考生吗?医学教育网小编在安徽中医药大学的研究生院的官网上查阅到了“安徽中医药大学发布2021年硕士研究生招生专业目录”,为帮助各位想要了解安徽中医药大学2021年硕士招生专业与自主命题科目的考生,医学教育网小编整理通知内容如下:
点击查看:
安徽中医药大学发布2021年硕士研究生招生简章
一、我校2021年拟招收硕士研究生1100人(含推免生、退役大学生士兵计划),招收推免生人数以实际确认录取推免生人数为准,具体招生规模以教育部下达的指标为准。
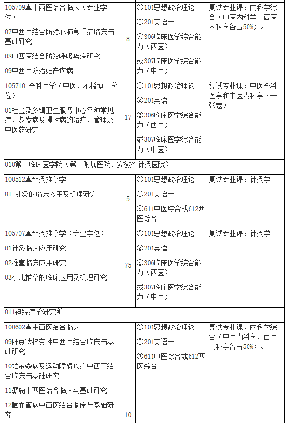
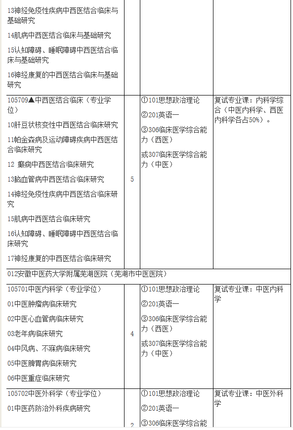
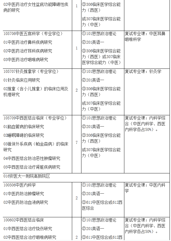
二、我校实行师生互选制,报名时须确定报考学院、专业和研究方向,不填导师姓名,入学后在本学院内进行师生互选,具体导师及研究方向以当年参加师生互选的导师情况为准。2021年第一附属医院的针灸推拿学、中西医结合临床等专业按研究方向分组进行复试,请考生务必准确填报研究方向。
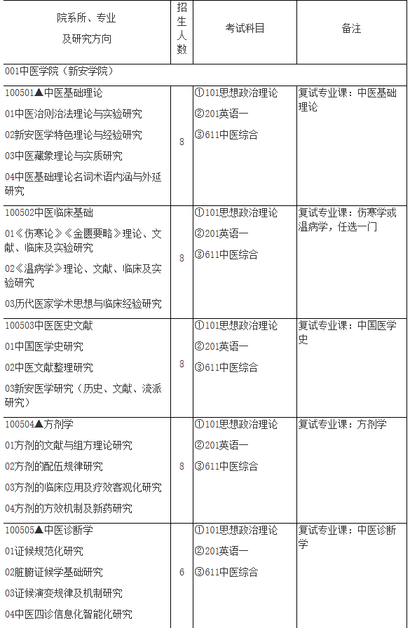
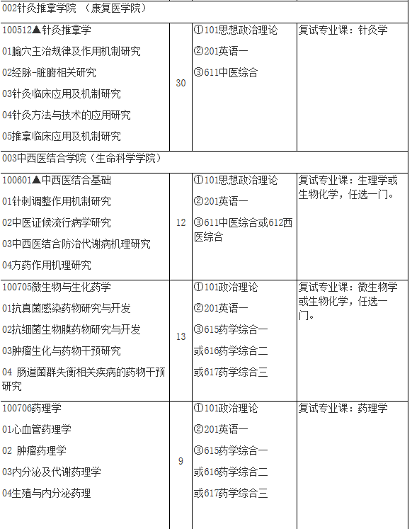
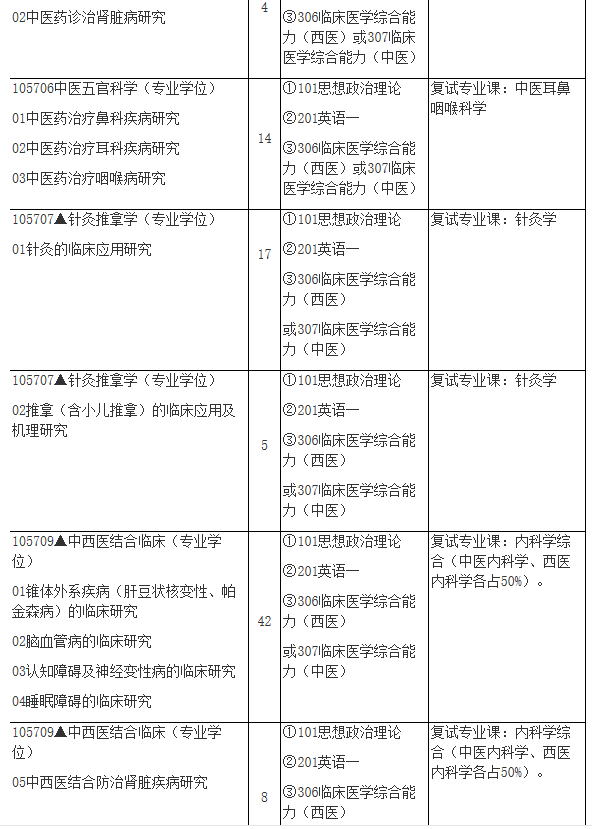
三、标注▲符号的专业为省级重点学科。
四、自命题科目:
611中医综合(中医基础理论、中药学、中医内科学、针灸学)
612西医综合(生理学、生物化学、药理学、内科学(含诊断))
613信息技术基础(数据结构、计算机网络、微机原理)
614中医文化综合(中医基础理论、中医哲学基础、中医传统文化概论)
615药学综合一(含无机化学、有机化学、分析化学)
616药学综合二(含中药学、药理学、药用植物学)
617药学综合三(含药理学、生理学、生物化学)
618经济学原理
308护理综合(护理学基础(含护理学导论)、内科护理学、外科护理学)
349药学综合(含药理学、药物化学、药剂学、药物分析、药事法规)
350中药专业基础综合(含中药化学、中药药剂学、中药鉴定学和中药学)
801管理学原理
五、部分专业复试科目有多门选择,请考生网报时选择一门,填入备用信息栏。
单位代码:10369 | 地 址:安徽省合肥市龙子湖路350号 | 邮政编码:230012 |
联系部门:研究生院 | 电 话:0551-68129404 | 联 系 人:侯老师 |

















请有意向的同学请一定注意查看简章内容啦!以上是医学教育网小编整理的“安徽中医药大学发布2021年硕士研究生招生专业目录”全部内容,想了解更多医学考研知识及内容,请点击医学教育网。希望各位同学能选到自己心仪的院校并顺利通过复试!