考研的同学们,随着各个高校的2021年的优秀大学生夏令营的举办,昭示着新的考期已经开始了!大家准备好了吗?医学教育网小编在三峡大学医学院的研究生院官网上查找到了“2022年三峡大学医学院研究生招生指南”的内容,请大家注意查看!
奖助政策
1、国家助学金:全日制硕士生6000元/年.生。
2、国家奖学金:全日制硕士生20000元/年.生。
3、研究生学业奖学金:
全日制硕士生一等奖学金一年级12000元/年,二、三年级10000元/年;二等奖8000元/年,三等奖4000元/年。
4、专项奖学金,用于奖励在德、智、体、美中表现优异或为学校、社会做出特殊贡献的研究生,覆盖面30%。
5、社会奖学金,由其它社会组织或个人定向捐资设立的奖学金,奖励标准分别按其奖励办法规定执行。
6、学校可提供一定的助研、助教、助管岗位和协助办理助学贷款,家庭经济特别困难的学生可申请一定的特困补助。
7、设有研究生科研创新基金,用于资助有一定科研基础、可望取得高水平科研成果、体现学科交叉和学科创新的选题。
8、设有硕士学位论文培优基金,用于资助研究生的学位论文工作。
联系方式
电 话:0717-6397358
Q Q:634151094
邮 箱:yxykyk@ctgu.edu.cn
医学院网址:http://yxy.ctgu.edu.cn/
学校地址:湖北省宜昌市西陵区大学路8号
邮政编码:443002
学院介绍
医学院简介:
医学院历史最早可追溯至1923年的中国博医技士专门学校。现有临床医学、医学影像学、药学、中医学、护理学、预防医学6个本科专业。其中临床医学、药学为国家本科专业建设点,医学影像学为国家特色专业、省级本科专业。
医学院2001年开始研究生教育,拥有基础医学、临床医学2个一级学科学术型硕士学位点,临床医学、中医、药学3个专业型硕士学位点,基础医学为湖北省重点学科及特色学科,临床医学为ESI前1%学科。已毕业研究生1100余人,在校研究生550余人。
拥有高水平导师队伍,其中博士生导师18人,学术型硕士研究生导师144人,专业型硕士研究生导师123人。获国家自然科学基金130余项,省部级以上科研奖励46项,授权发明专利74项,出版专著30余部,发表SCI论文350余篇。
拥有三峡大学第一临床医学院(宜昌市中心人民医院)、三峡大学第二临床医学院(附属仁和医院)、三峡大学第三临床医学院(国药葛洲坝中心医院)、三峡大学人民医院、三峡大学第二人民医院、三峡大学中医医院6所三级甲等临床医学院。拥有高水平科研平台和实践实训基地,其中省部级重点实验室3个:肿瘤微环境与免疫治疗湖北省重点实验室、国家中医药管理局中药药理(肿瘤)科研三级实验室、天然产物研究与利用湖北省重点实验室;标准SPF级实验动物中心;宜昌人福药业有限责任公司、宜昌市中心人民医院2个湖北省研究生工作站。
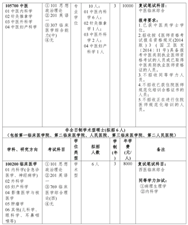
招生专业目录




做一件事,无论大小,倘无恒心,是很不好的。以上是医学教育网小编整理的“三峡大学医学院2022年硕士研究生招生指南”的全部内容,想了解更多医学考研知识及内容,请点击医学教育网。希望各位同学能选到自己心仪的院校并顺利通过复试!
推荐阅读:
2021年全国优秀大学生夏令营招生公告整理—医学相关专业