执业药师考试

考试动态
复习指导
互动交流
首页 > 执业药师考试 > 西药经验 > 正文

你记错了吗?2021年《药综》易错考点本!附辨别方式!

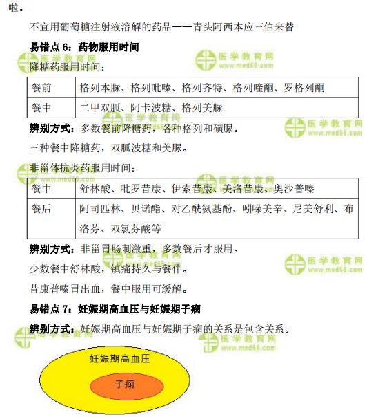
距离2021年执业药师考试还剩最后100多天了,目前你复习的怎么样啦?为了帮助大家备考,小编整理了2021年执业药师考试《药综》易错考点本!快来看看,你错了吗?

111

112

113

114

115

116

117

点击下载PDF版:

《药综》易错点分析

2021年执业药师考生们,别再拖了,赶紧学起来吧!好多人都在你看不到的地方默默努力着!网校执业药师课程正在陆续更新中,没跟上进度的考生可以抓紧了!执业药师2021年新推多个班型,超值精品班 | 无忧实验班 | 高效定制班 | VIP签约特训班  |  短线集训营

相关推荐:

2021年执业药师必背公式/法律法规/考点7科汇总版

新整理!2021年执业药师各科目章节练习题精选!每章都有题!

【汇总篇】先别说不能报!说不定你的专业能考2021执业药师!

别急!2021执业药师每科100-126天 备考时间都还刚刚好!

正保医学教育网
上医学教育网 做成功医学人
打开APP
精品课程

执业药师-无忧实验班

学霸同款好课

980起

查看详情
热点推荐:
取消
复制链接,粘贴给您的好友

复制链接,在微信、QQ等聊天窗口即可将此信息分享给朋友
前往医学教育网APP查看,体验更佳!
取消 前往