中西医内科主治
考试动态
栏目首页
考试大纲
报名条件
报名时间
考试时间
考试成绩
资格证书
准考证
复习指导
辅导精华
考试经验
互动交流
嘉宾访谈
首页
>
中西医内科主治
>
考试时间
> 正文
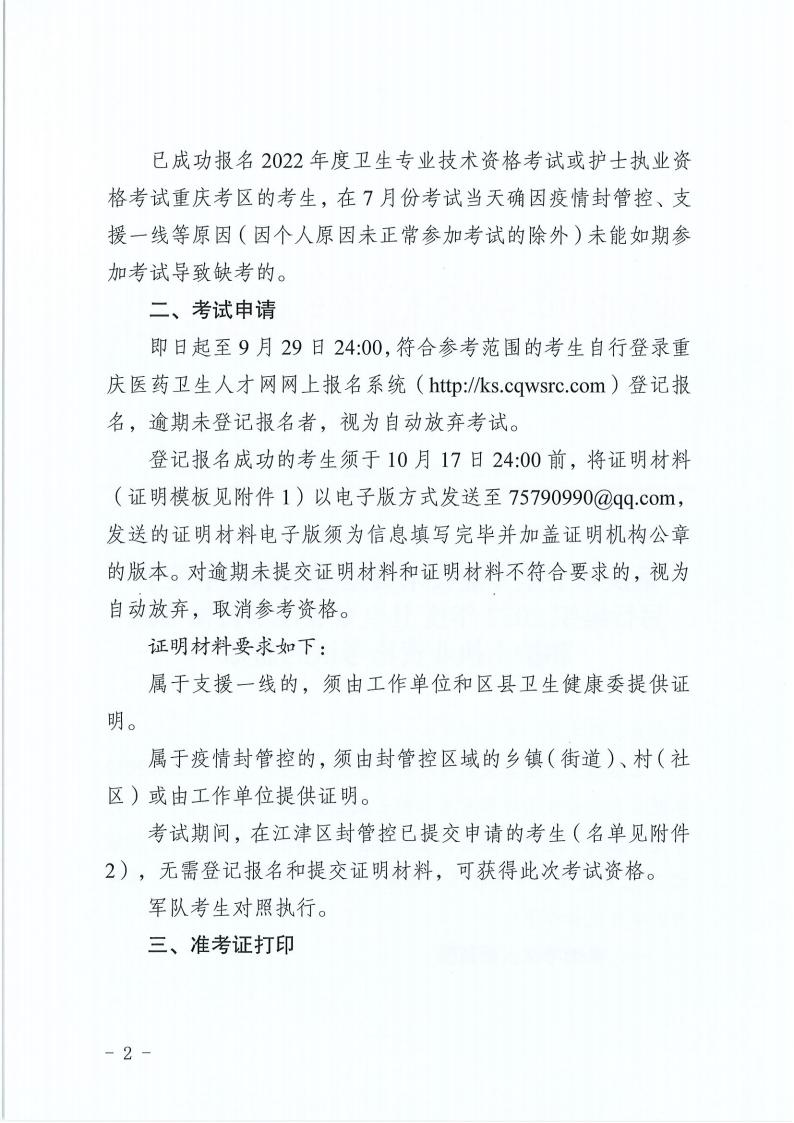
重庆关于另行组织2022年中西医内科主治医师考试的通知
医学教育网
2022-09-27
大号
重庆关于另行组织2022年
中西医内科主治医师
考试的通知公布了,医学教育网整理具体内容如下:
展开阅读全文
正保医学教育网
上医学教育网 做成功医学人
打开APP
小编精选
2024年卫生初/中级职称考试证书发放时间
分享:
全部评论(
0
)
打开APP查看全部 >
精品课程
2025年无忧实验班
报名/考试不过按协议重学
¥
1780
了解详情
热点推荐:
官方!2025年中西医内科主治医师考试时间确定为4月!
江西2024年中西医科主治医师考试证书领取通知
葫芦岛2024年中西医内科主治医师考试证书领取通知
武威2024年中西医内科主治证书领取通知
丹东2024年中西医内科主治医师考试证书发放通知
考生必看
考试介绍
考试科目
考试大纲
考试时间
报考条件
报名时间
报名方式
成绩查询
分数线
APP下载
正保医学教育网客户端
免费下载
0
0
0
评论
选课
试听
招生方案
题库
直播
取消
复制链接,粘贴给您的好友
复制链接,在微信、QQ等聊天窗口即可将此信息分享给朋友
取消
复制链接
前往医学教育网APP查看,体验更佳!
取消
前往
您有一次专属抽奖机会
可优惠
~
元
领取
优惠
注:具体优惠金额根据商品价格进行计算
恭喜您获得
张优惠券!
去选课
已存入账户 可在
【我的优惠券】
中查看